HOME   LIST
‹–   –›

Flux Rope in 2024

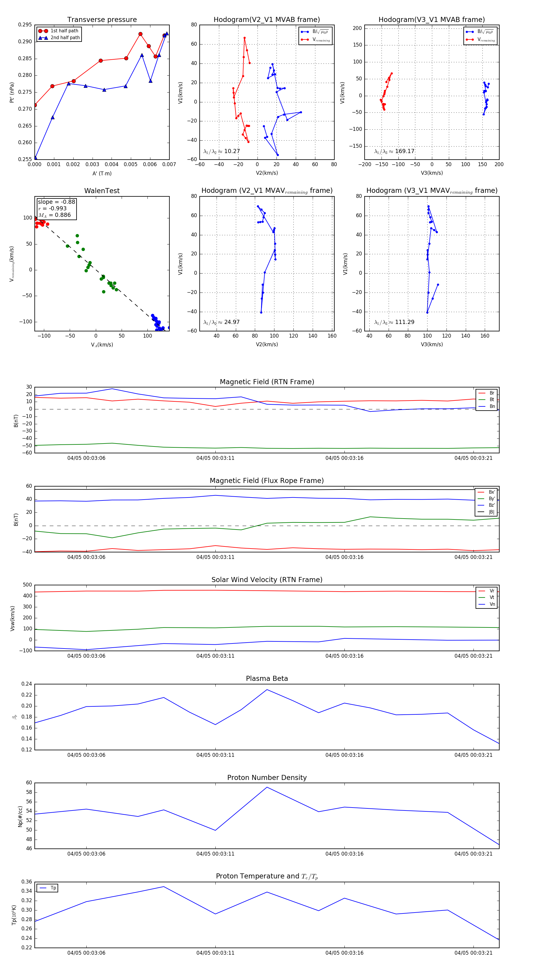
Flux Rope Event 2024-04-05 00:03:04 ~ 2024-04-05 00:03:22 (19 seconds)


plot