HOME   LIST
‹–   –›

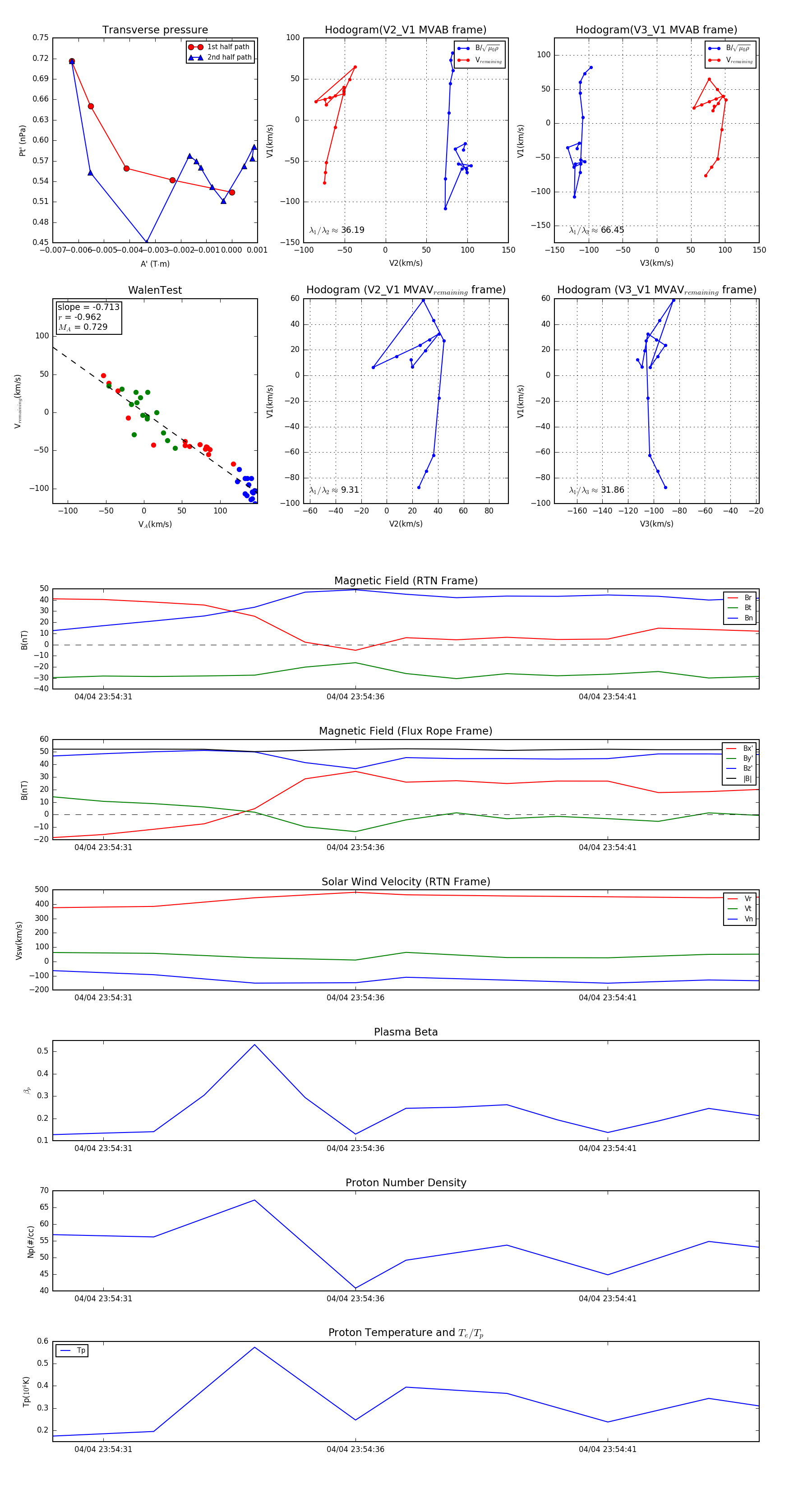
Flux Rope in 2024

Flux Rope Event 2024-04-04 23:54:30 ~ 2024-04-04 23:54:44 (15 seconds)


plot