HOME   LIST
‹–   –›

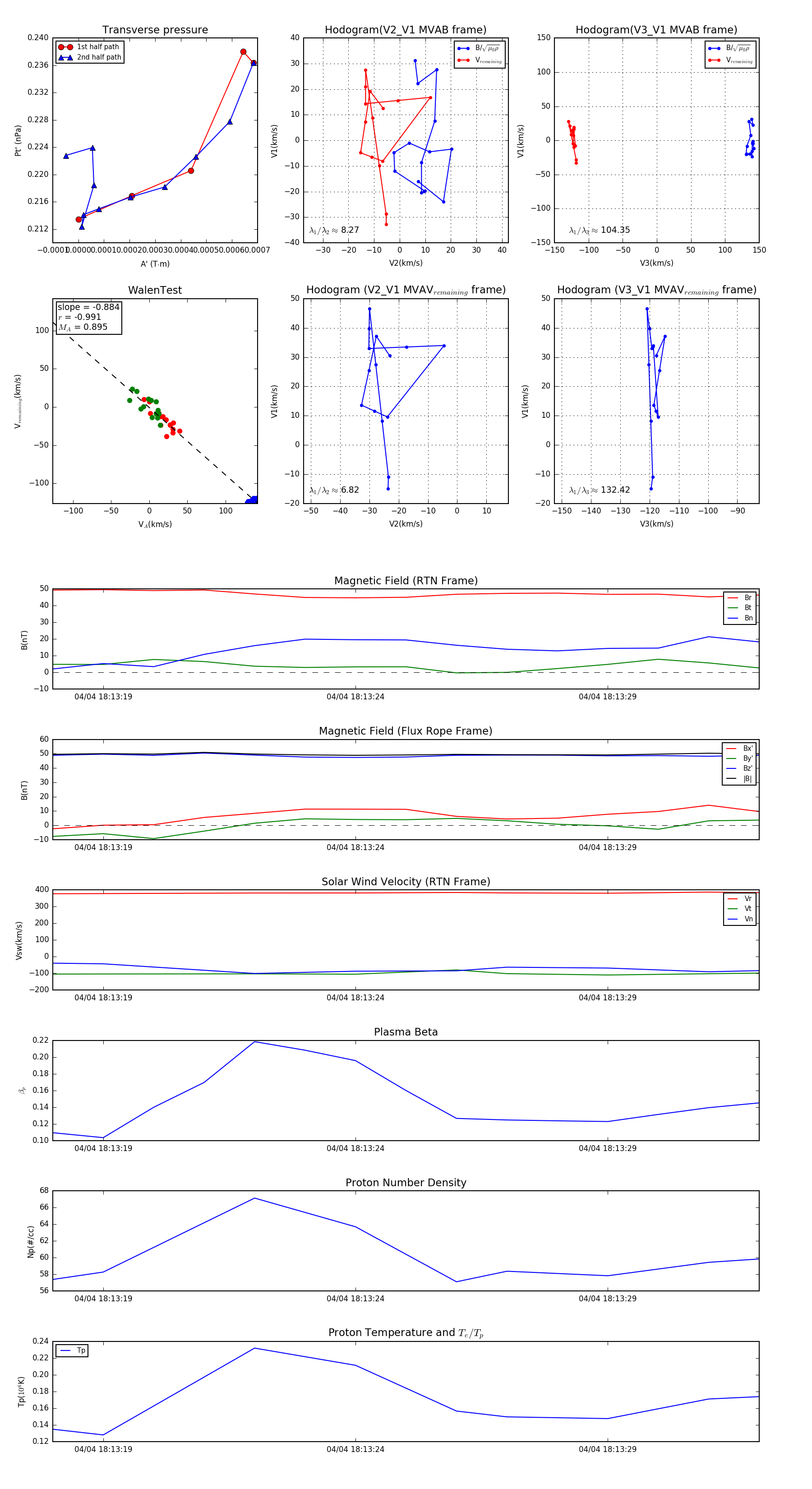
Flux Rope in 2024

Flux Rope Event 2024-04-04 18:13:18 ~ 2024-04-04 18:13:32 (15 seconds)


plot