HOME   LIST
‹–   –›

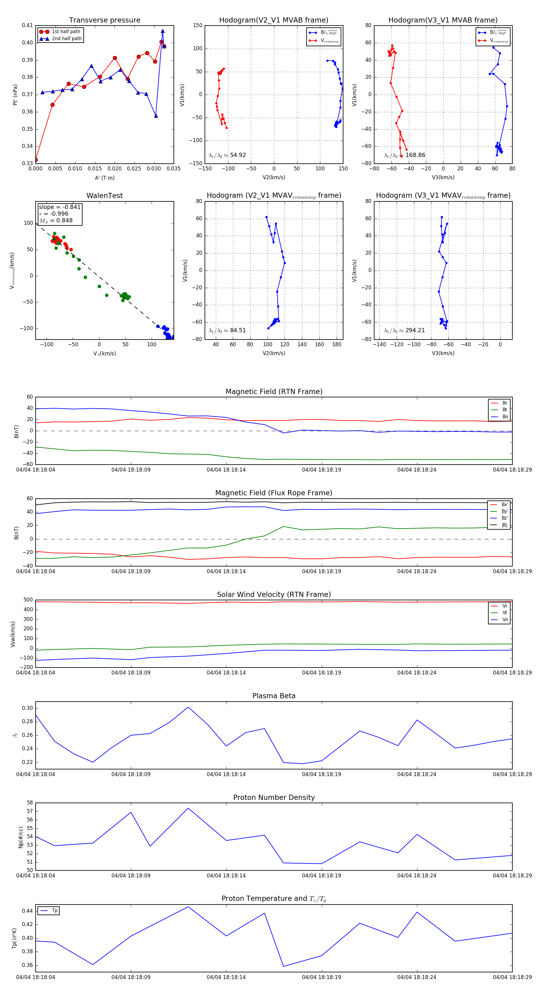
Flux Rope in 2024

Flux Rope Event 2024-04-04 18:18:04 ~ 2024-04-04 18:18:29 (26 seconds)


plot