HOME   LIST
‹–   –›

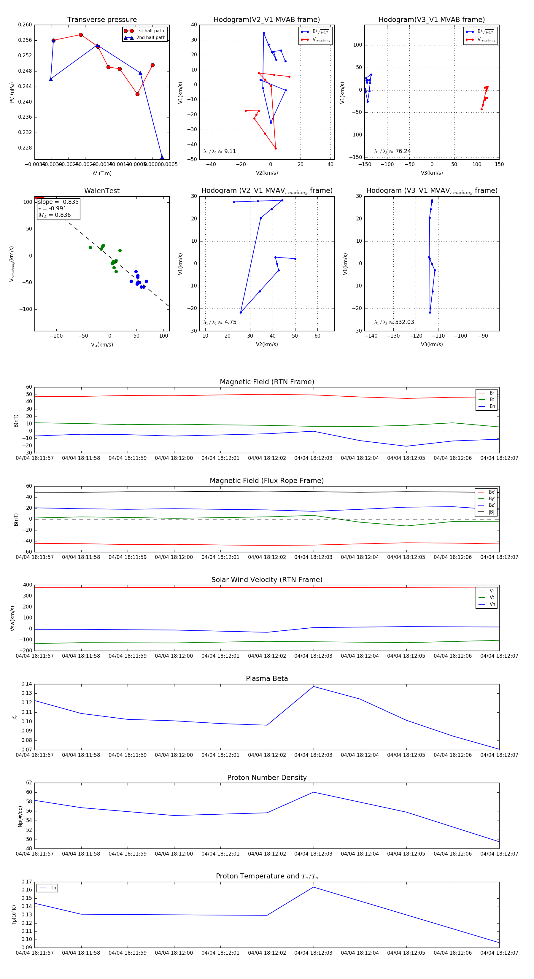
Flux Rope in 2024

Flux Rope Event 2024-04-04 18:11:57 ~ 2024-04-04 18:12:07 (11 seconds)


plot