HOME   LIST
‹–   –›

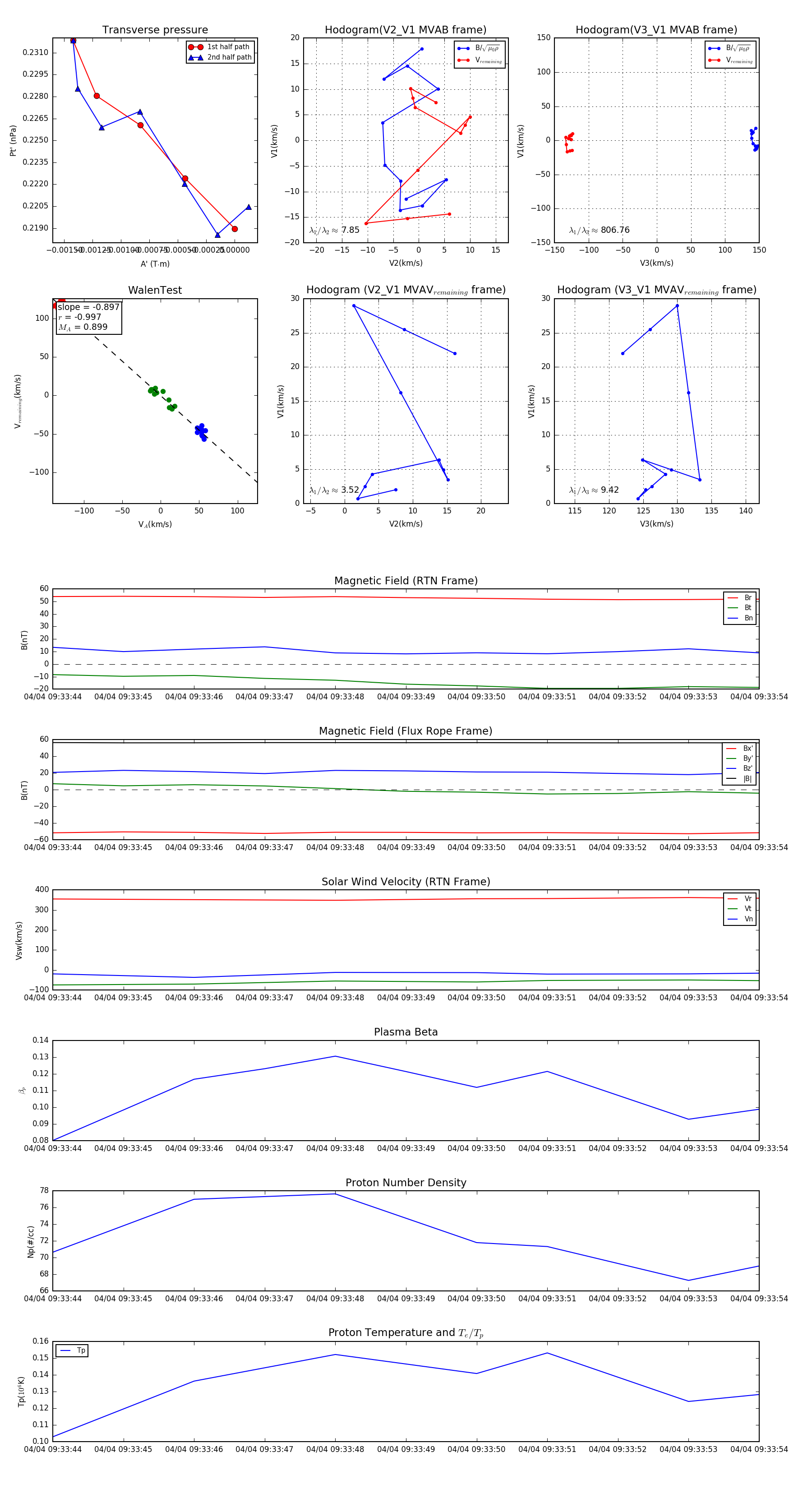
Flux Rope in 2024

Flux Rope Event 2024-04-04 09:33:44 ~ 2024-04-04 09:33:54 (11 seconds)


plot