HOME   LIST
‹–   –›

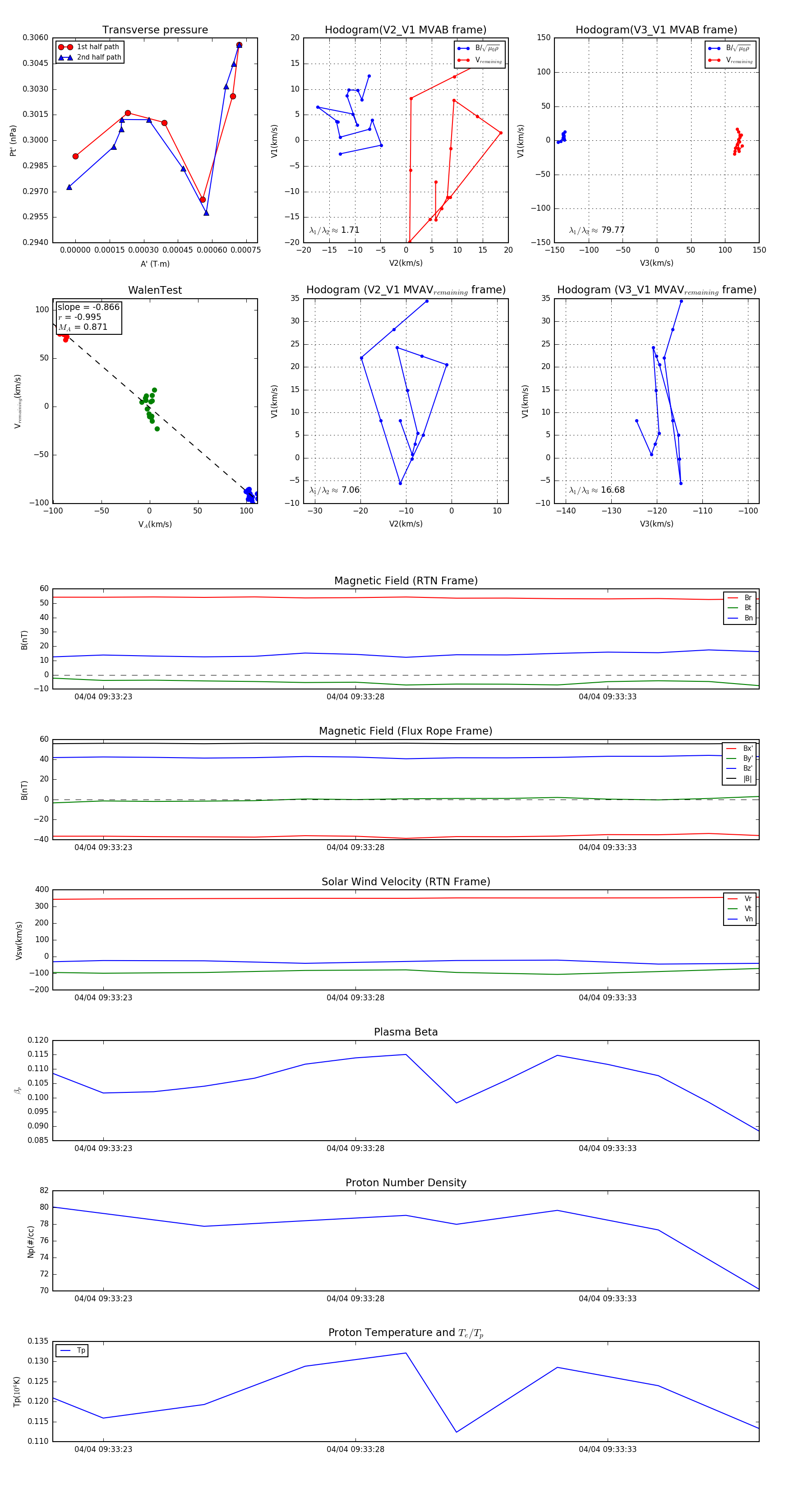
Flux Rope in 2024

Flux Rope Event 2024-04-04 09:33:22 ~ 2024-04-04 09:33:36 (15 seconds)


plot