HOME   LIST
‹–   –›

Flux Rope in 2024

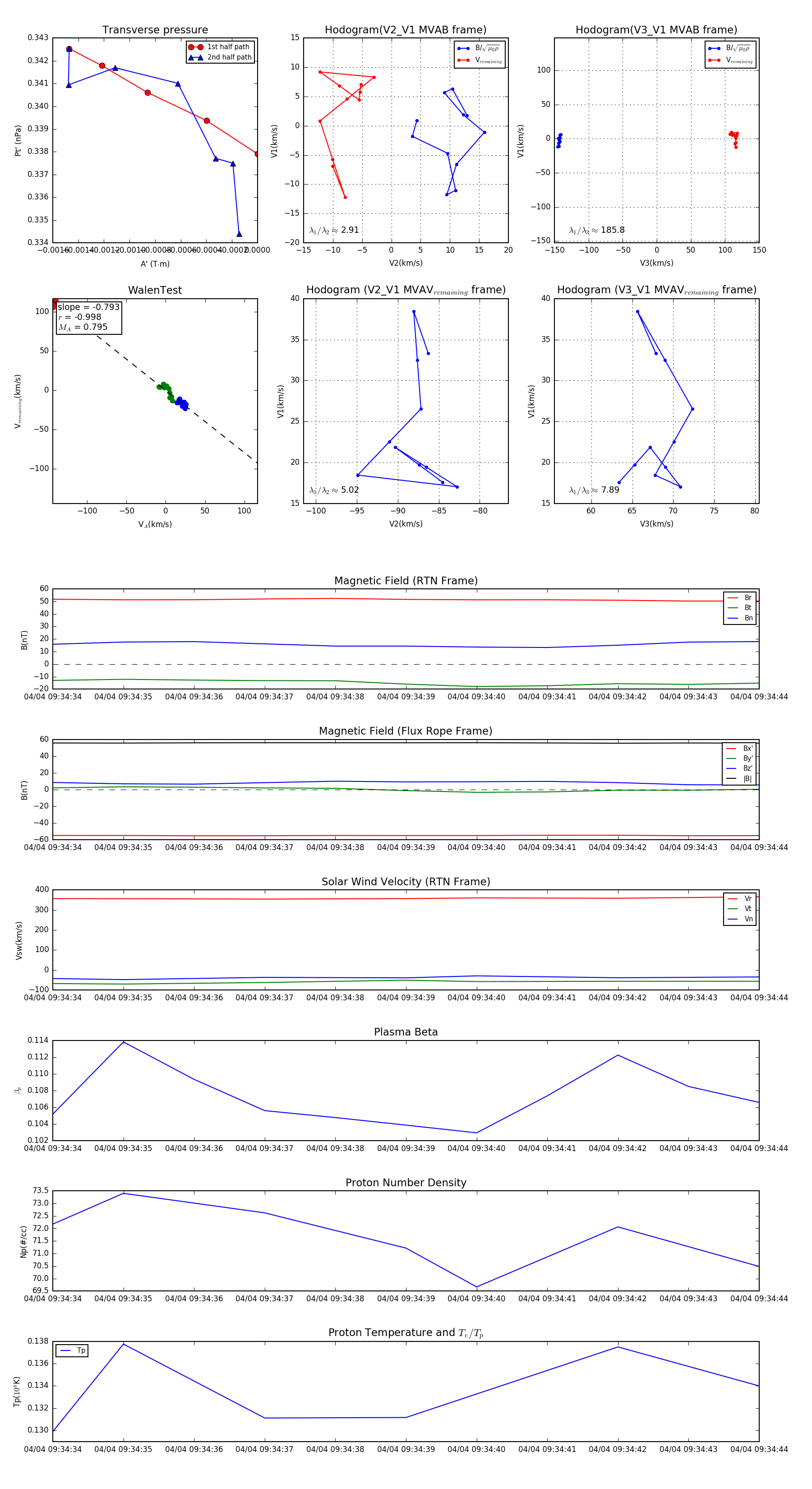
Flux Rope Event 2024-04-04 09:34:34 ~ 2024-04-04 09:34:44 (11 seconds)


plot