HOME   LIST
‹–   –›

Flux Rope in 2024

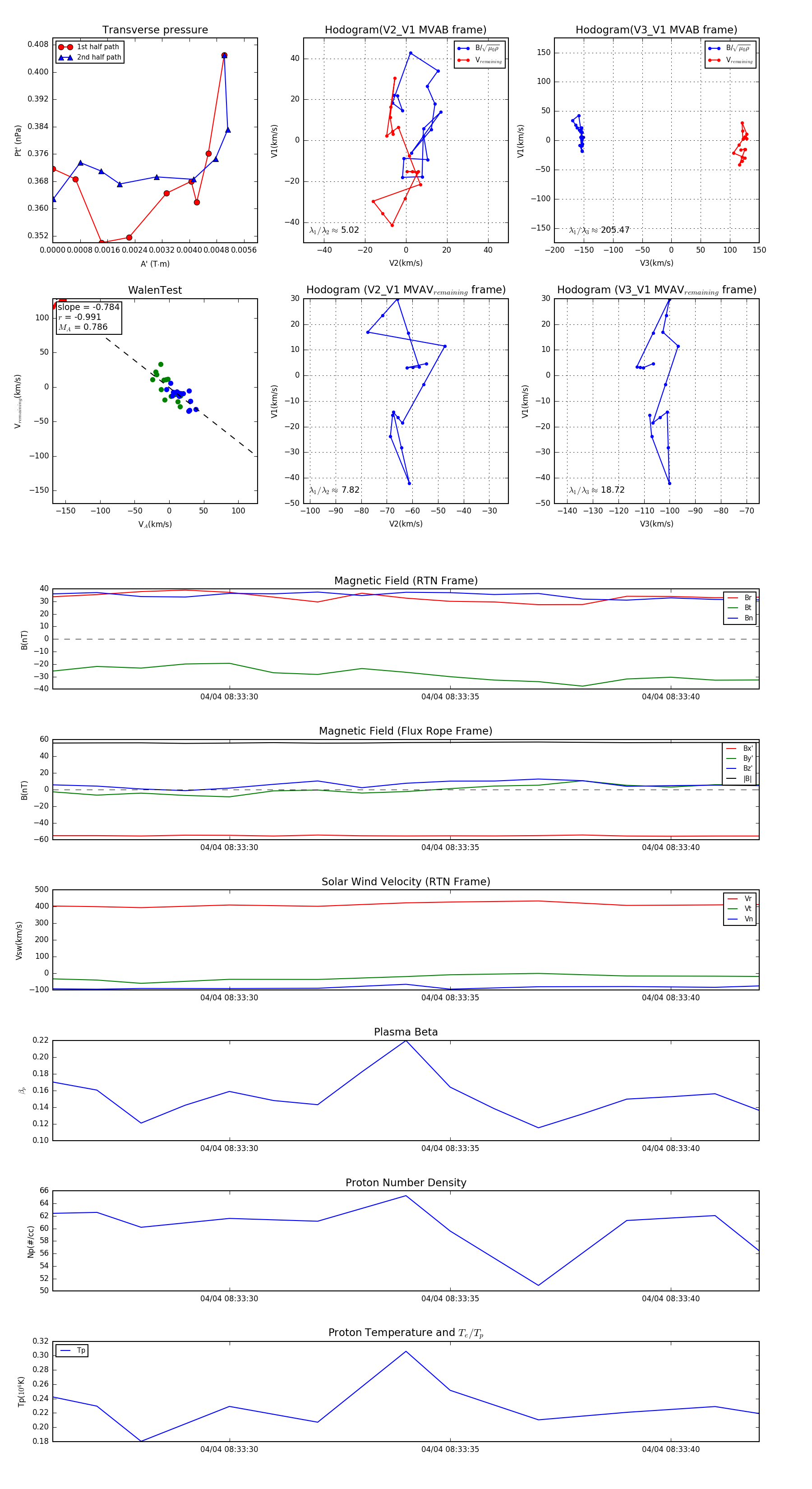
Flux Rope Event 2024-04-04 08:33:26 ~ 2024-04-04 08:33:42 (17 seconds)


plot