HOME   LIST
‹–   –›

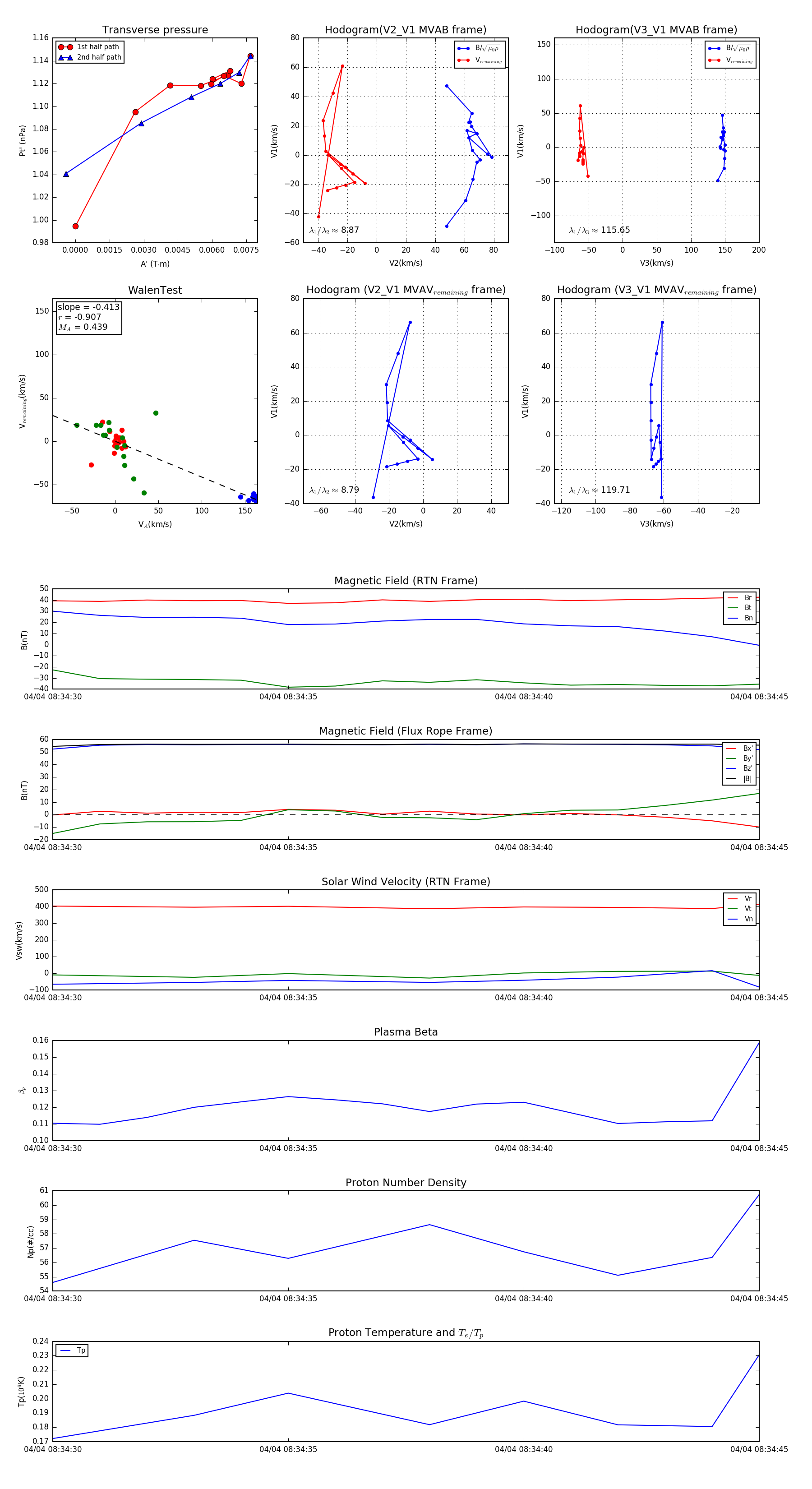
Flux Rope in 2024

Flux Rope Event 2024-04-04 08:34:30 ~ 2024-04-04 08:34:45 (16 seconds)


plot