HOME   LIST
‹–   –›

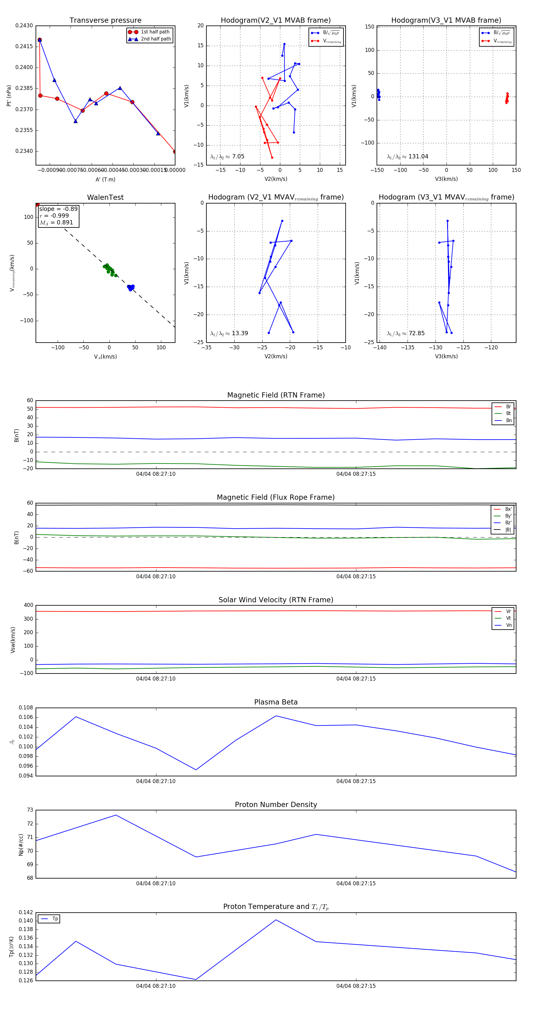
Flux Rope in 2024

Flux Rope Event 2024-04-04 08:27:07 ~ 2024-04-04 08:27:19 (13 seconds)


plot