HOME   LIST
‹–   –›

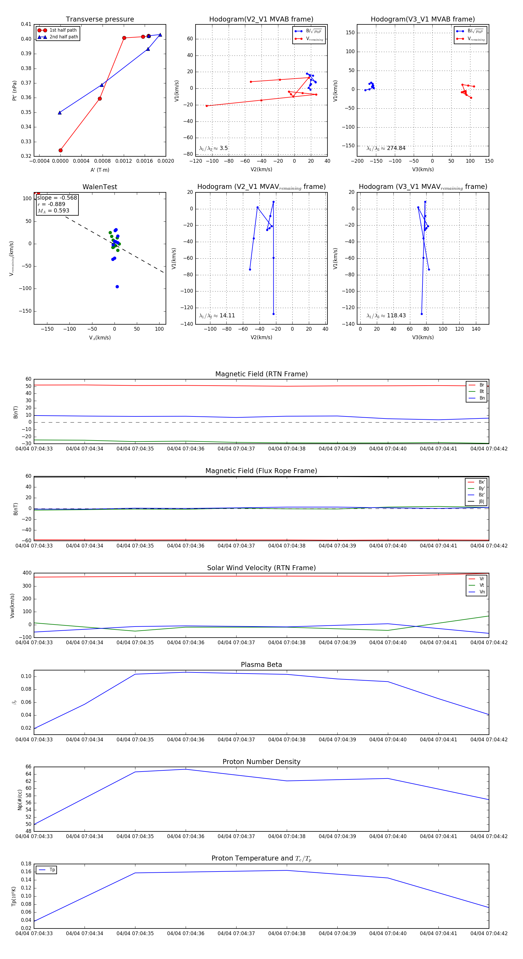
Flux Rope in 2024

Flux Rope Event 2024-04-04 07:04:33 ~ 2024-04-04 07:04:42 (10 seconds)


plot