HOME   LIST
‹–   –›

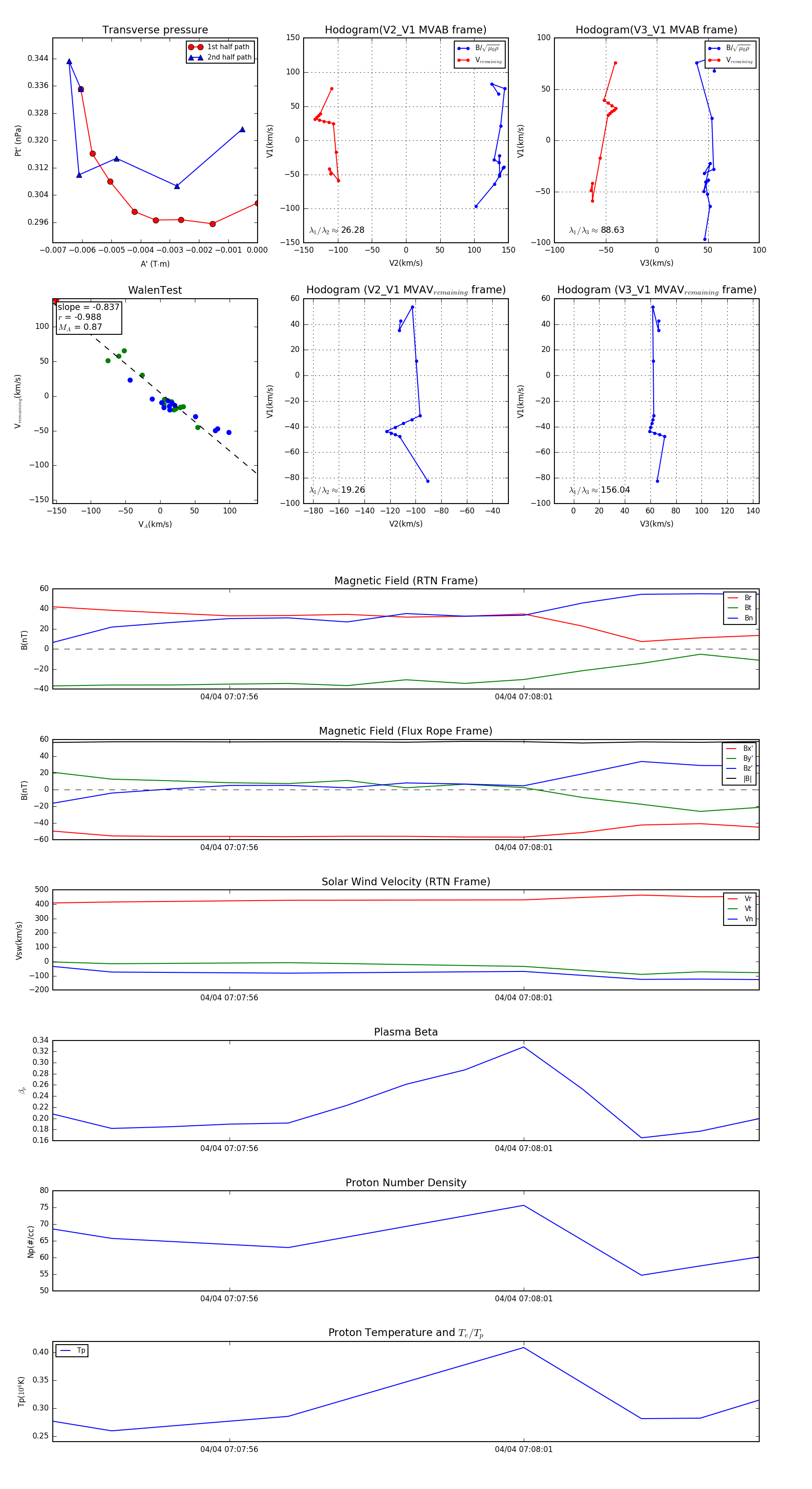
Flux Rope in 2024

Flux Rope Event 2024-04-04 07:07:53 ~ 2024-04-04 07:08:05 (13 seconds)


plot