HOME   LIST
‹–   –›

Flux Rope in 2024

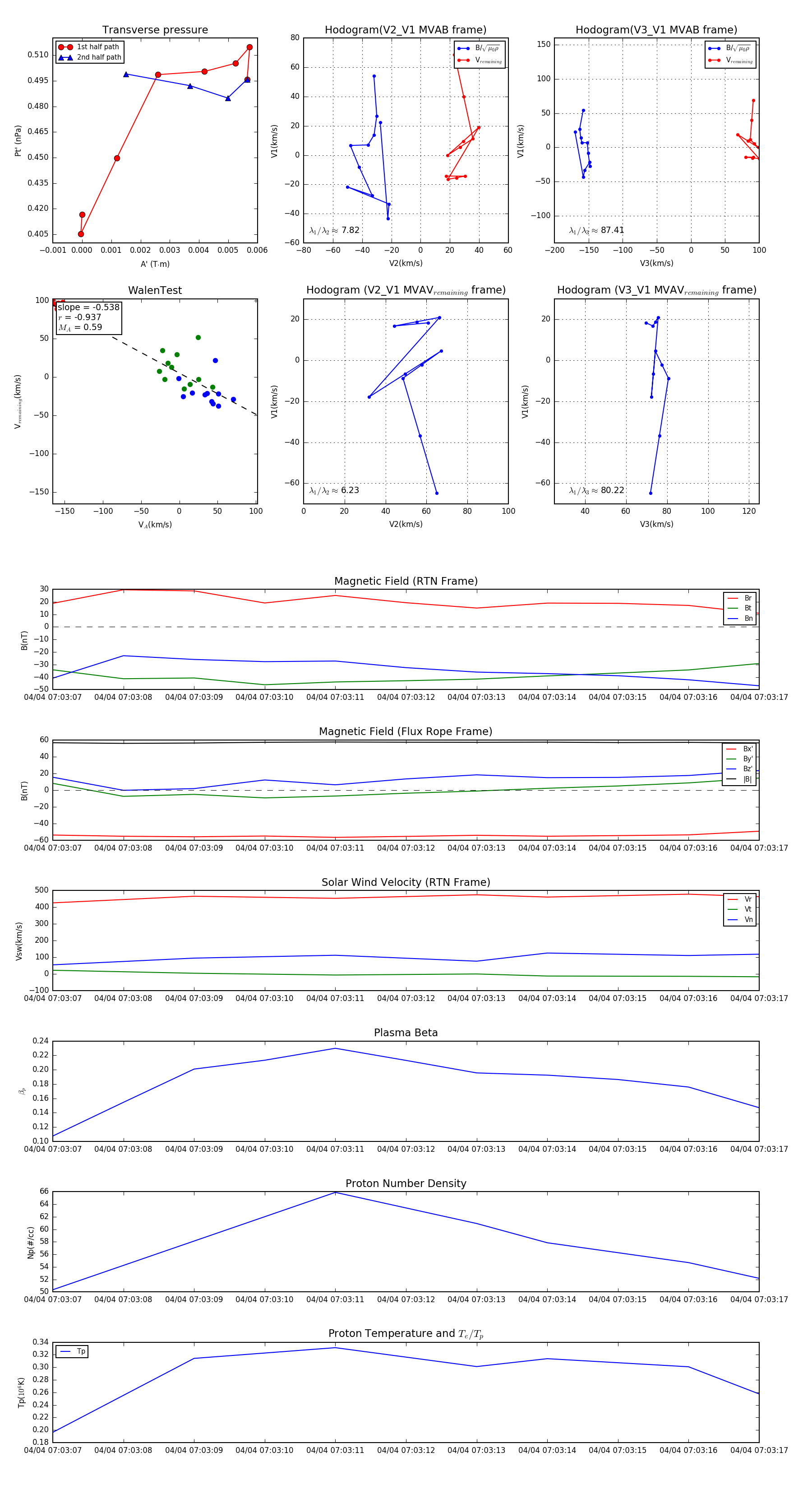
Flux Rope Event 2024-04-04 07:03:07 ~ 2024-04-04 07:03:17 (11 seconds)


plot