HOME   LIST
‹–   –›

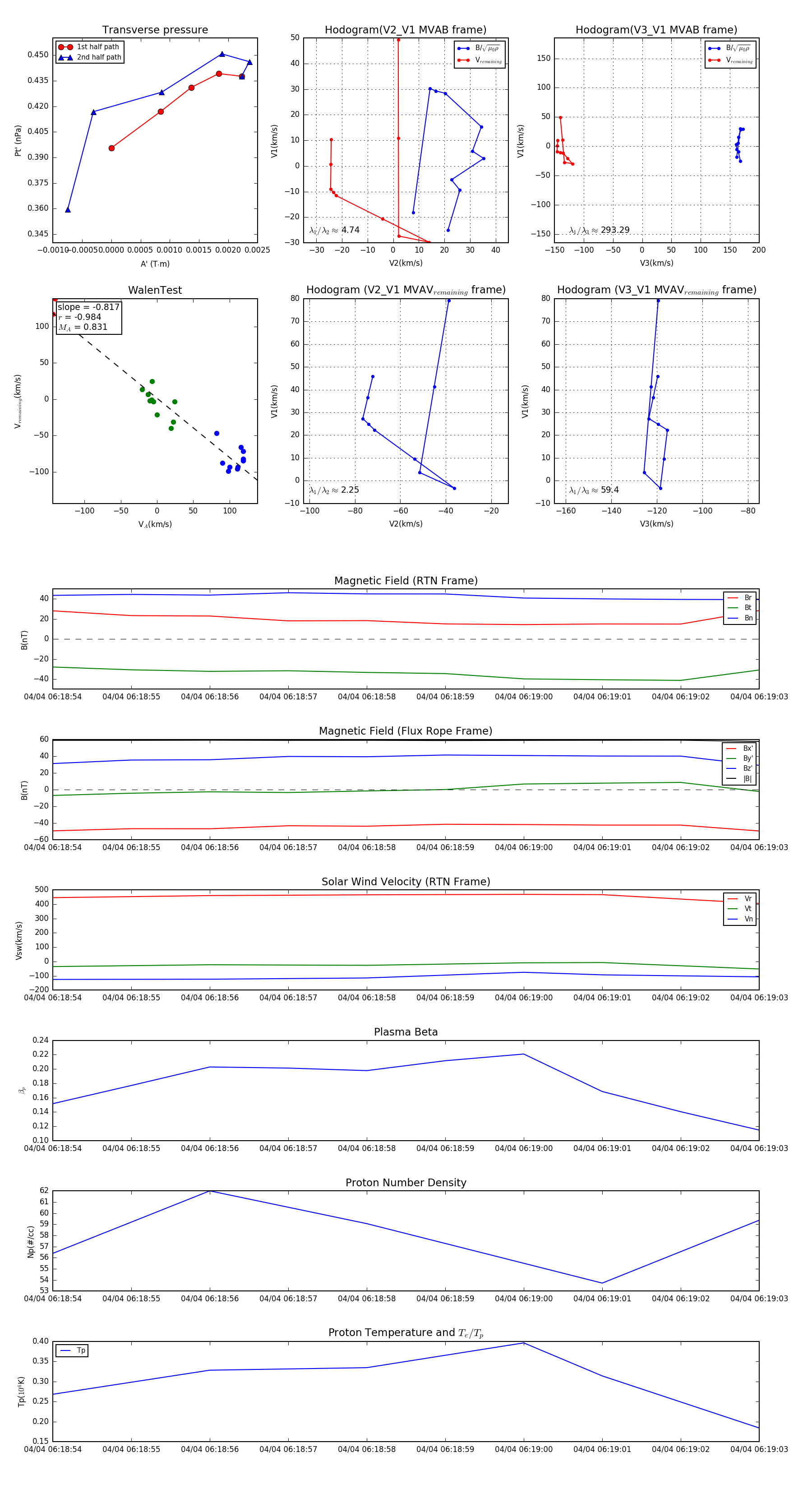
Flux Rope in 2024

Flux Rope Event 2024-04-04 06:18:54 ~ 2024-04-04 06:19:03 (10 seconds)


plot