HOME   LIST
‹–   –›

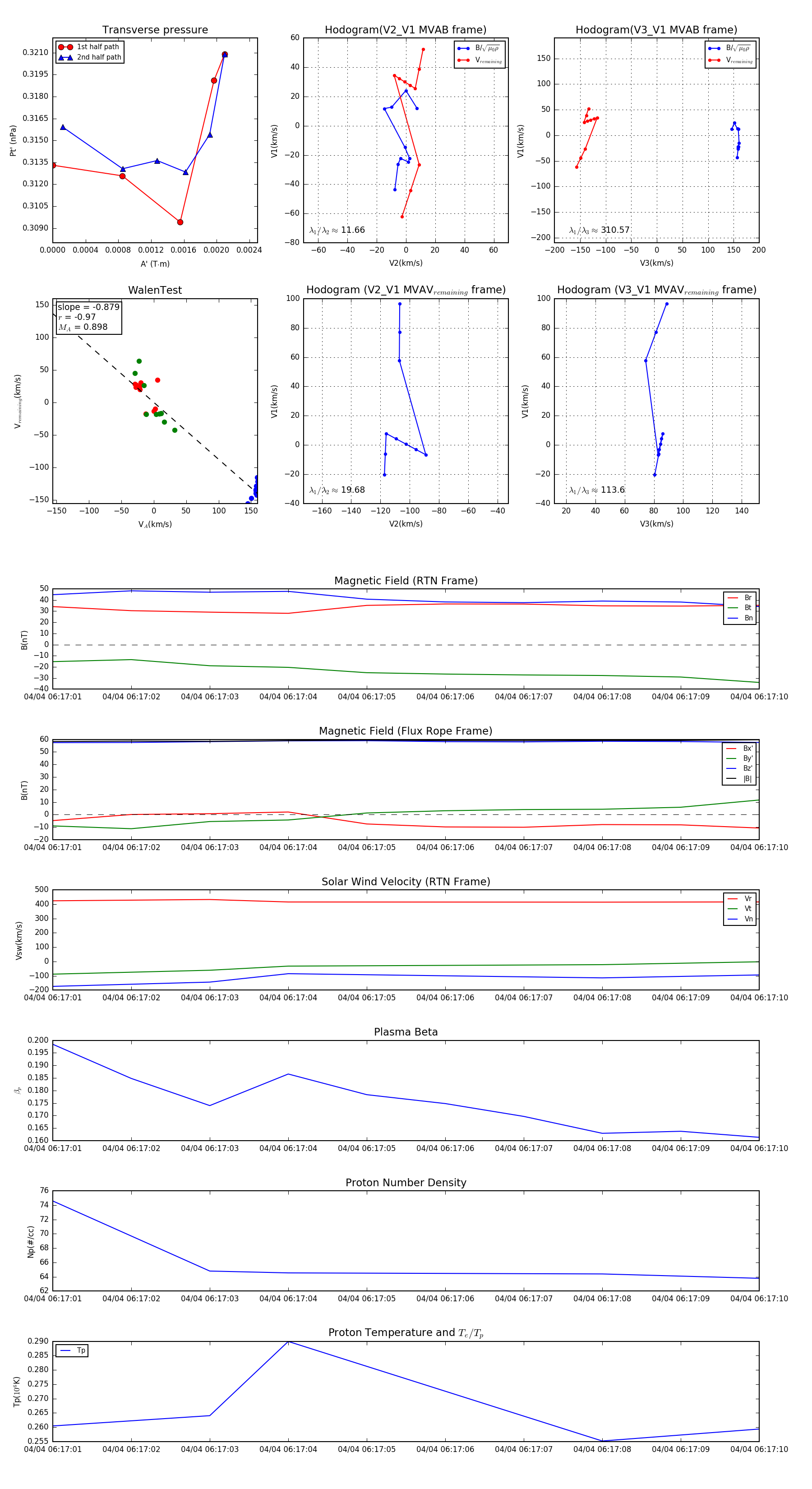
Flux Rope in 2024

Flux Rope Event 2024-04-04 06:17:01 ~ 2024-04-04 06:17:10 (10 seconds)


plot