HOME   LIST
‹–   –›

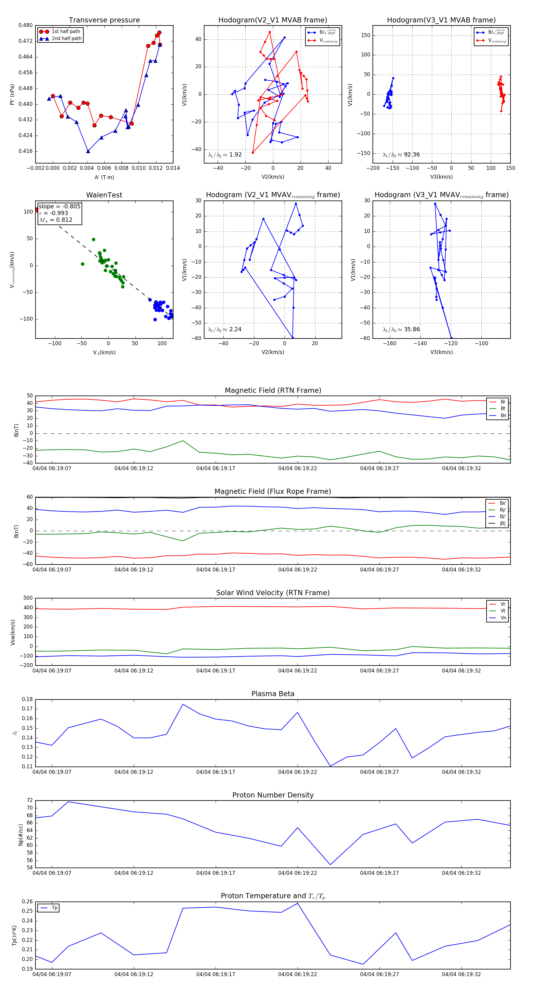
Flux Rope in 2024

Flux Rope Event 2024-04-04 06:19:06 ~ 2024-04-04 06:19:35 (30 seconds)


plot