HOME   LIST
‹–   –›

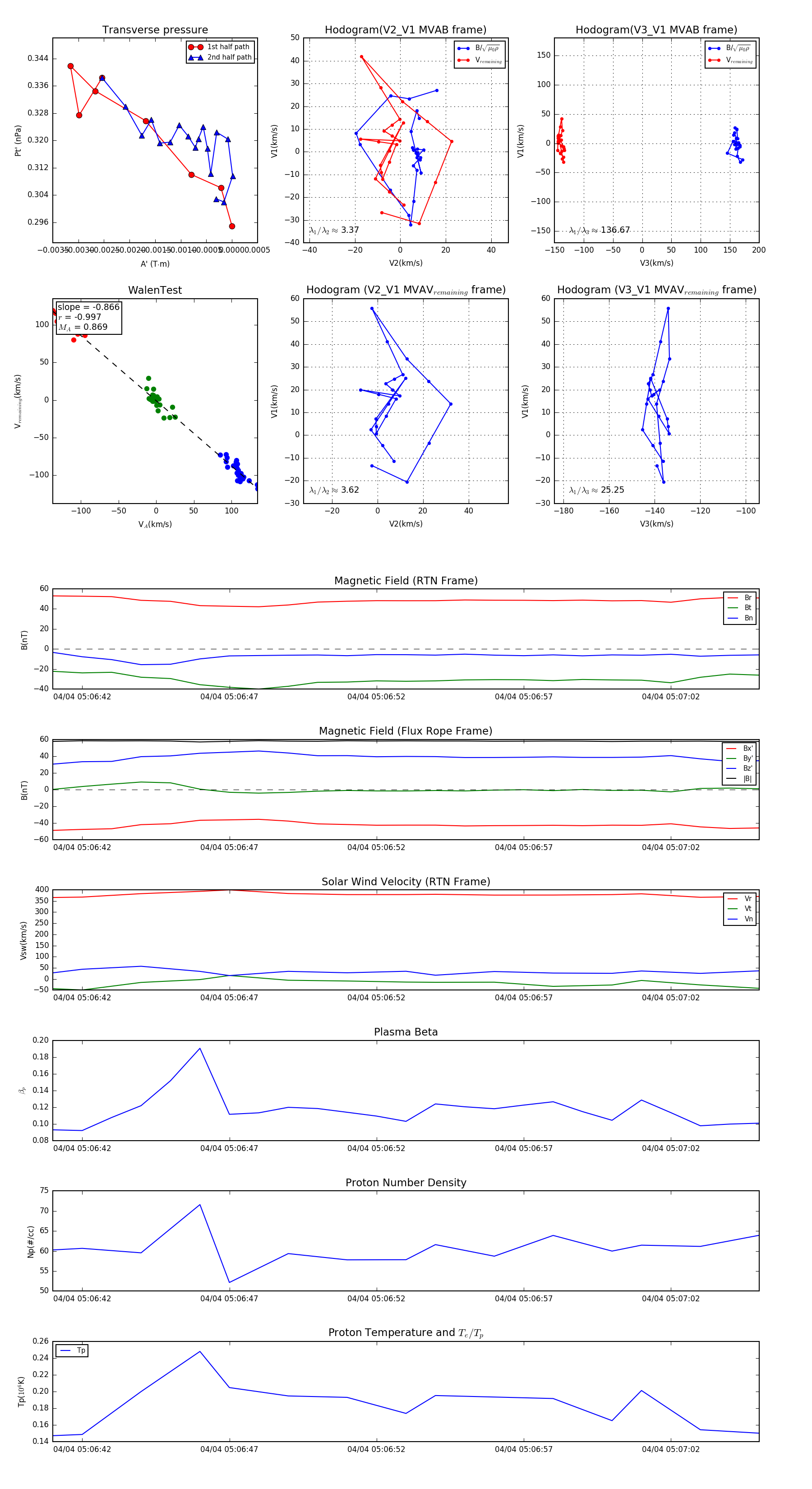
Flux Rope in 2024

Flux Rope Event 2024-04-04 05:06:41 ~ 2024-04-04 05:07:05 (25 seconds)


plot