HOME   LIST
‹–   –›

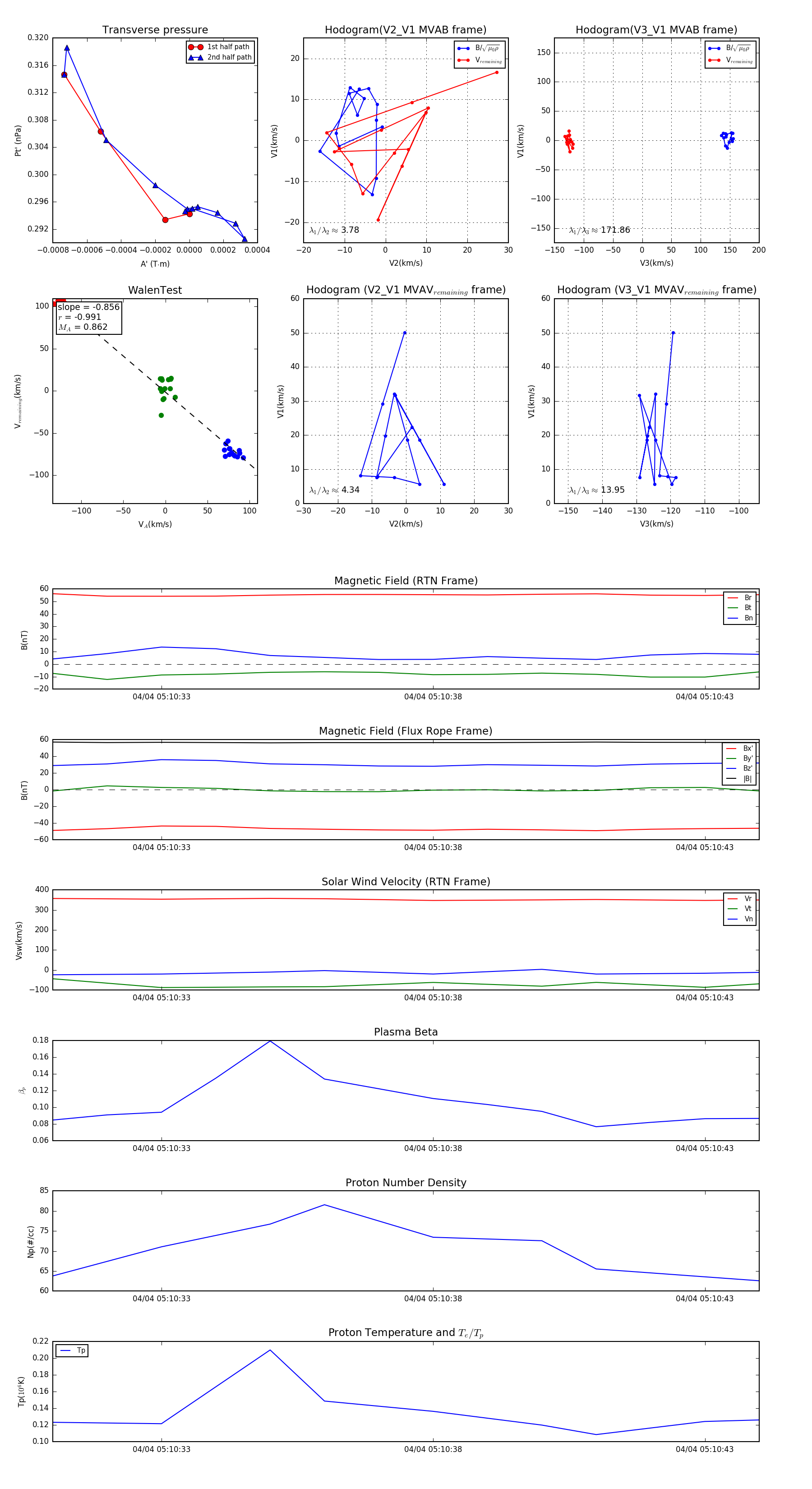
Flux Rope in 2024

Flux Rope Event 2024-04-04 05:10:31 ~ 2024-04-04 05:10:44 (14 seconds)


plot