HOME   LIST
‹–   –›

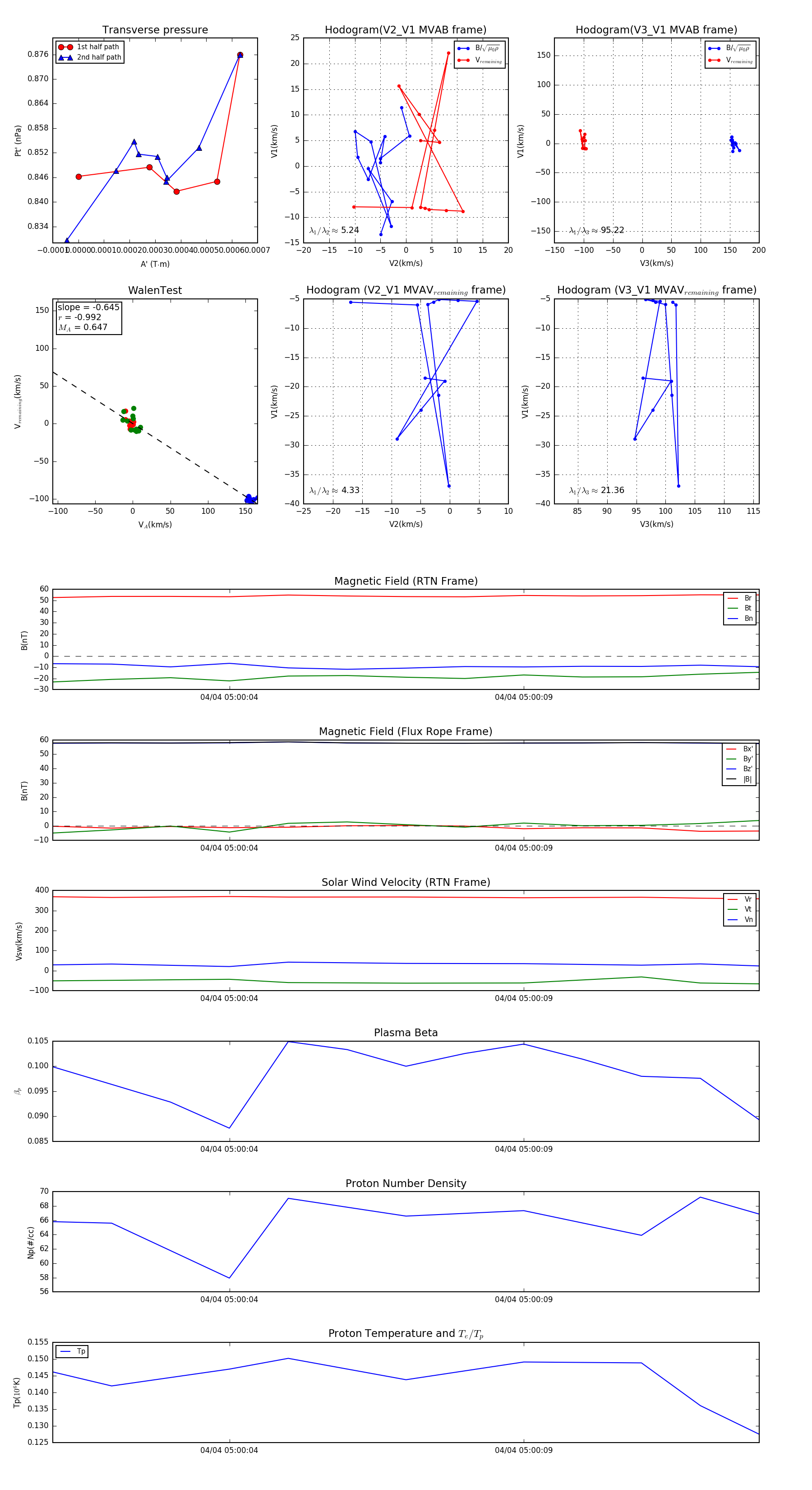
Flux Rope in 2024

Flux Rope Event 2024-04-04 05:00:01 ~ 2024-04-04 05:00:13 (13 seconds)


plot