HOME   LIST
‹–   –›

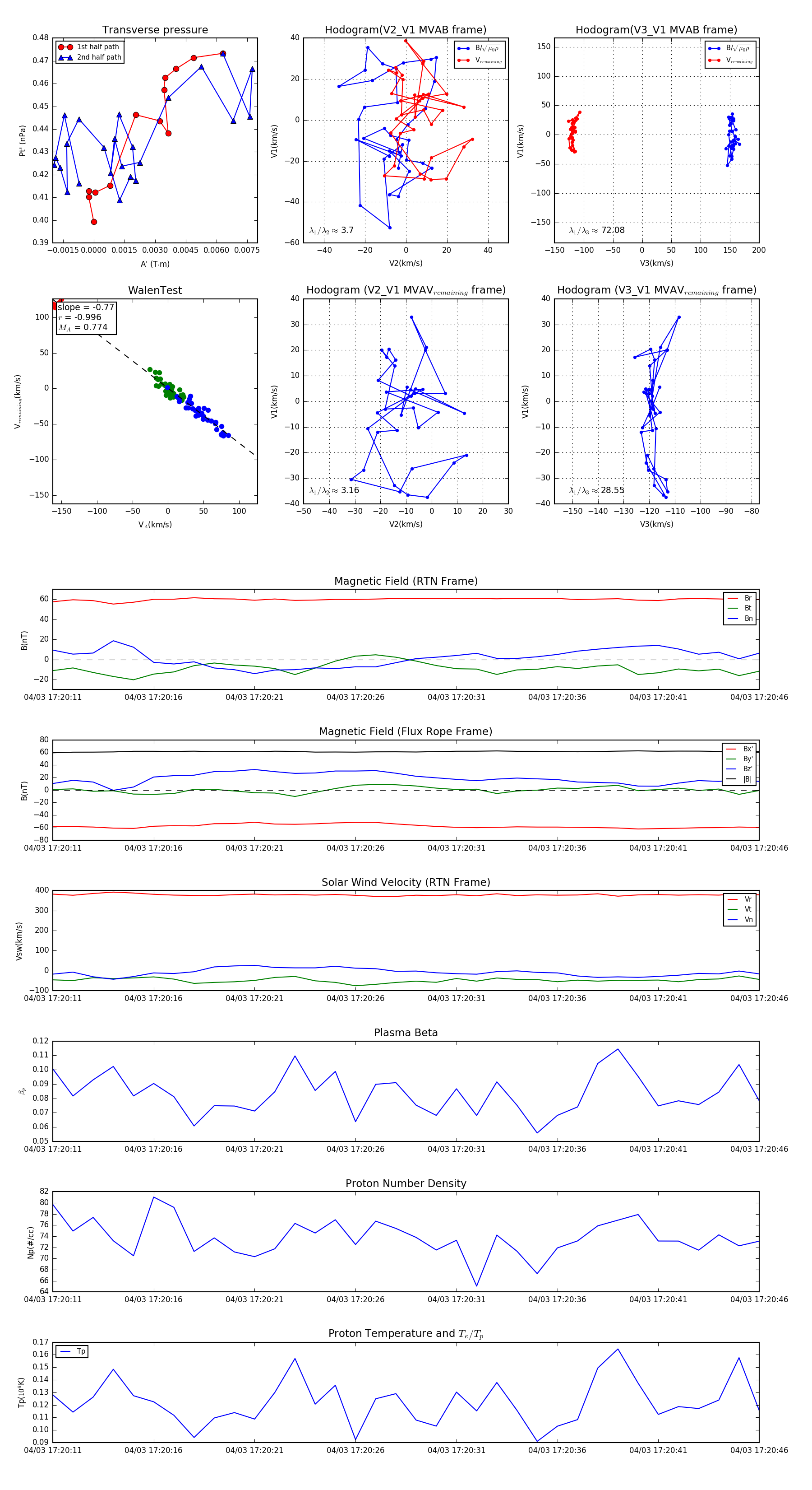
Flux Rope in 2024

Flux Rope Event 2024-04-03 17:20:11 ~ 2024-04-03 17:20:46 (36 seconds)


plot