HOME   LIST
‹–   –›

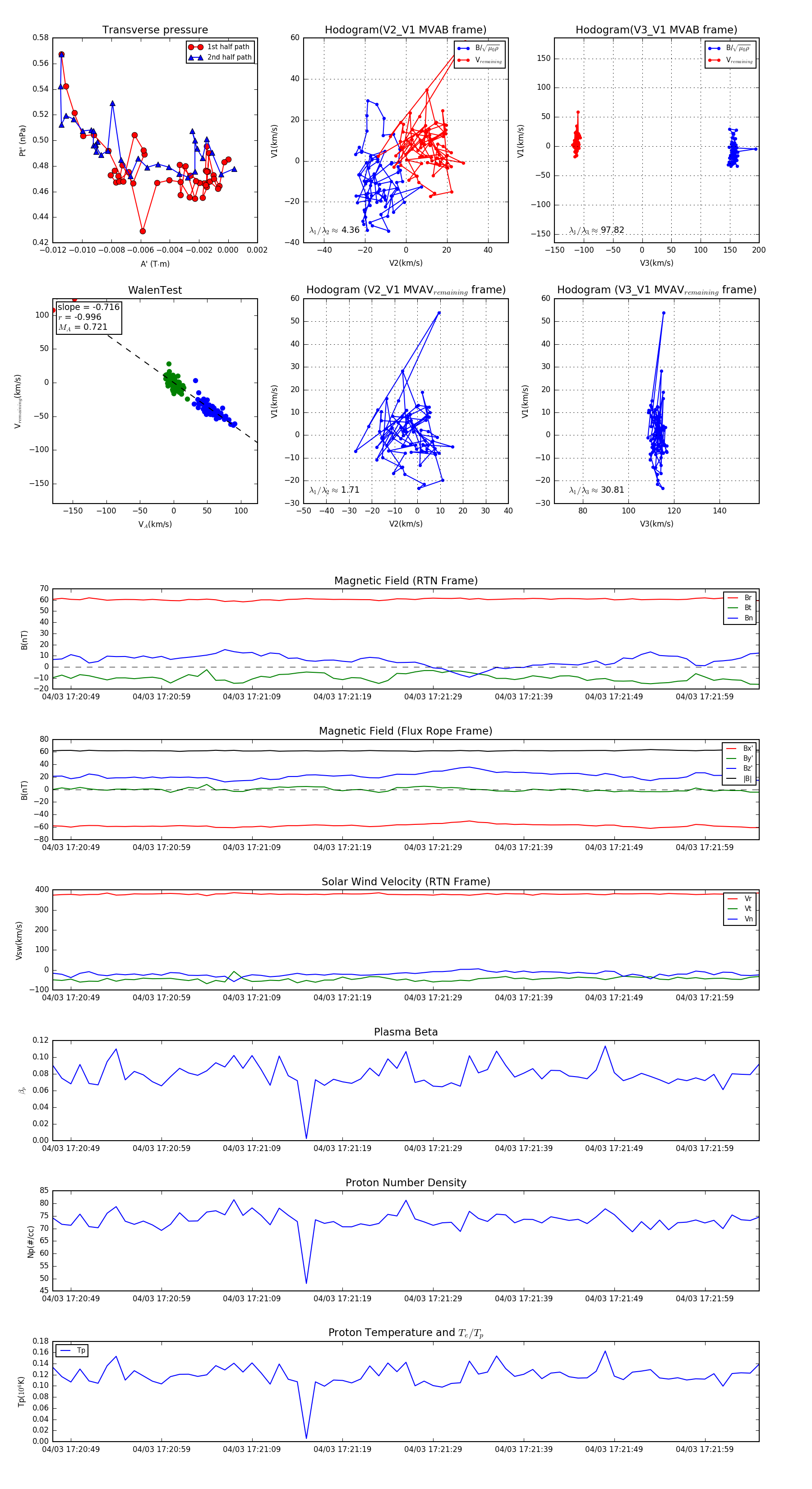
Flux Rope in 2024

Flux Rope Event 2024-04-03 17:20:47 ~ 2024-04-03 17:22:05 (79 seconds)


plot