HOME   LIST
‹–   –›

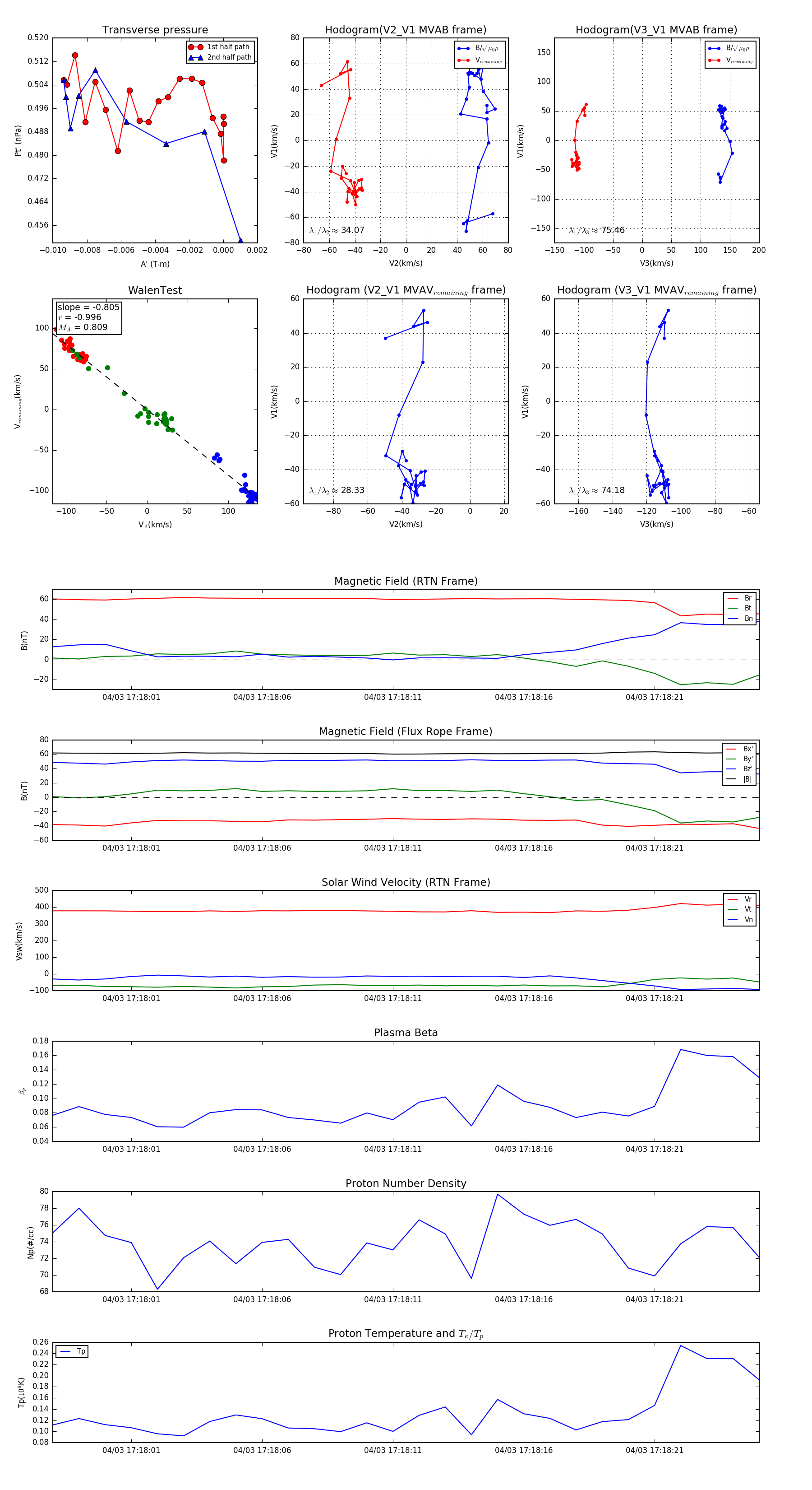
Flux Rope in 2024

Flux Rope Event 2024-04-03 17:17:58 ~ 2024-04-03 17:18:25 (28 seconds)


plot