HOME   LIST
‹–   –›

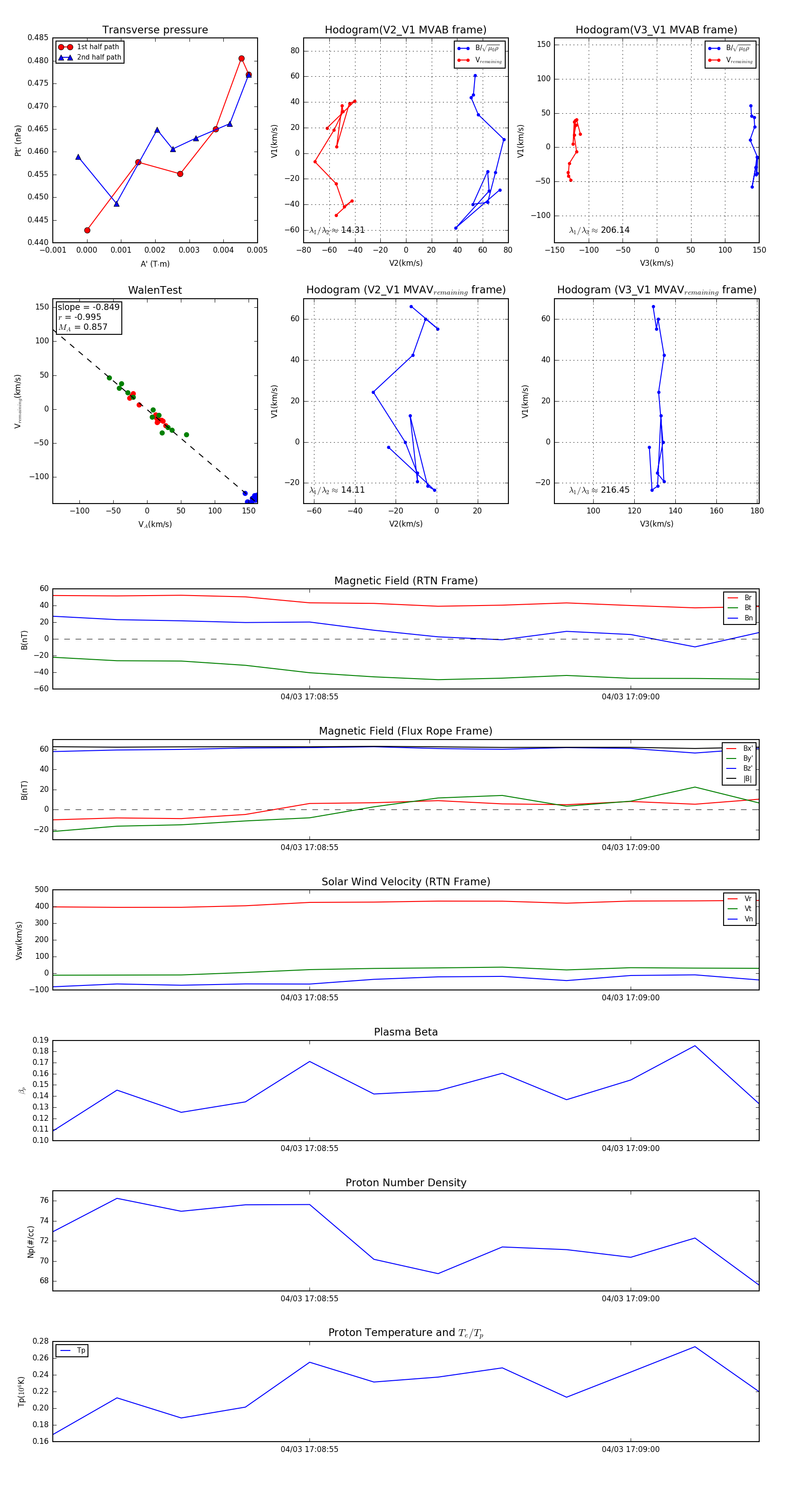
Flux Rope in 2024

Flux Rope Event 2024-04-03 17:08:51 ~ 2024-04-03 17:09:02 (12 seconds)


plot