HOME   LIST
‹–   –›

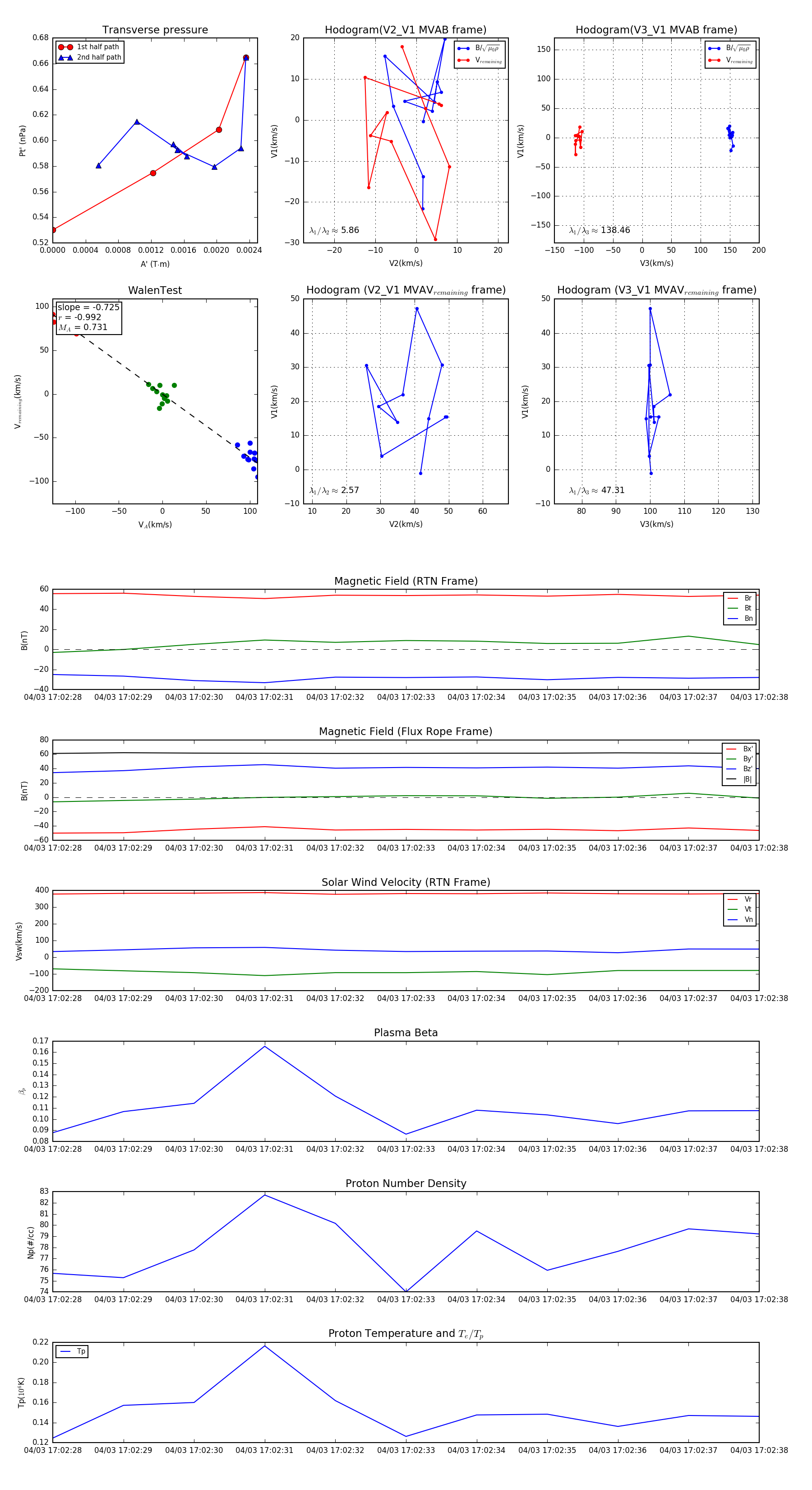
Flux Rope in 2024

Flux Rope Event 2024-04-03 17:02:28 ~ 2024-04-03 17:02:38 (11 seconds)


plot