HOME   LIST
‹–   –›

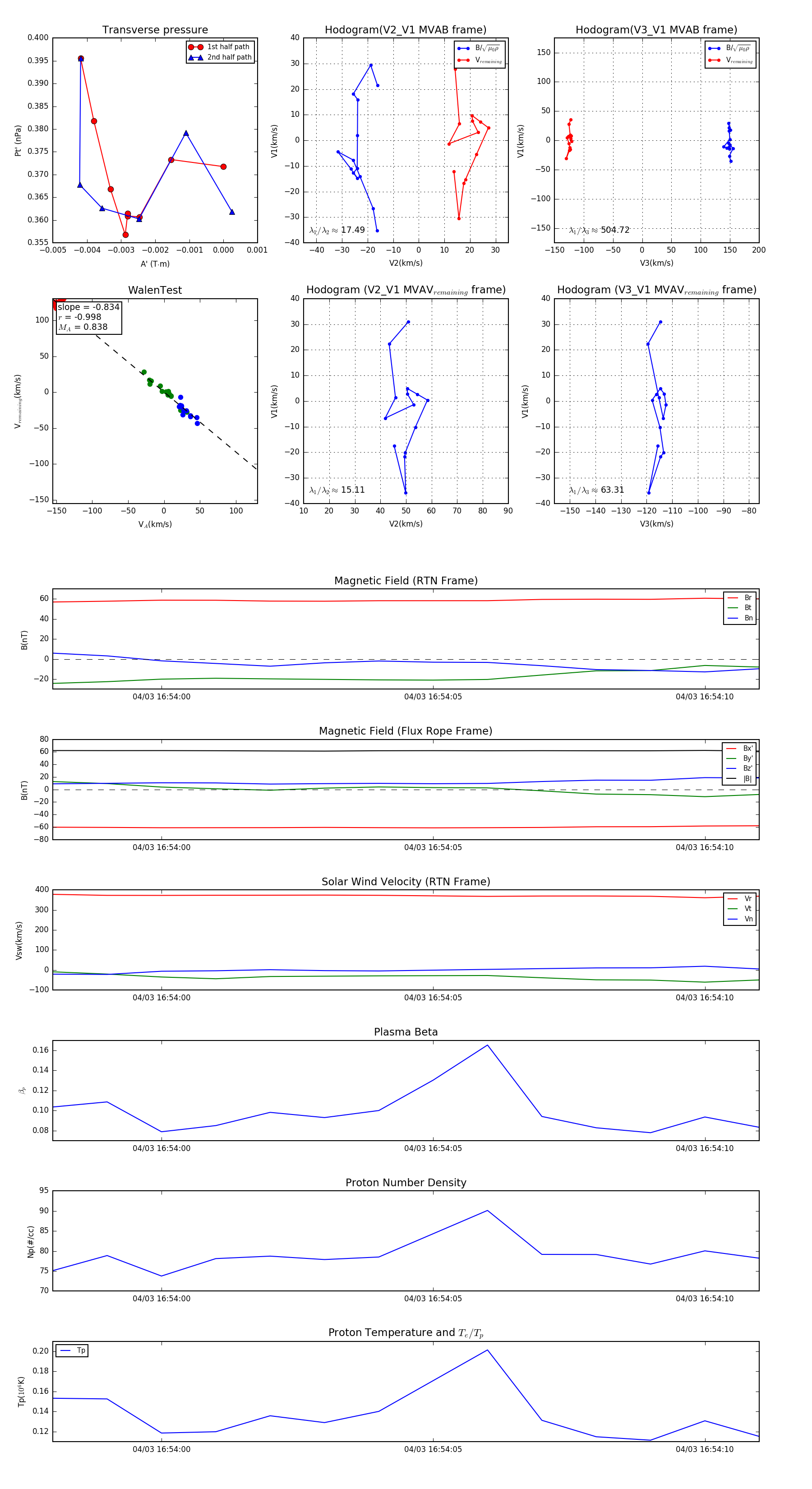
Flux Rope in 2024

Flux Rope Event 2024-04-03 16:53:58 ~ 2024-04-03 16:54:11 (14 seconds)


plot