HOME   LIST
‹–   –›

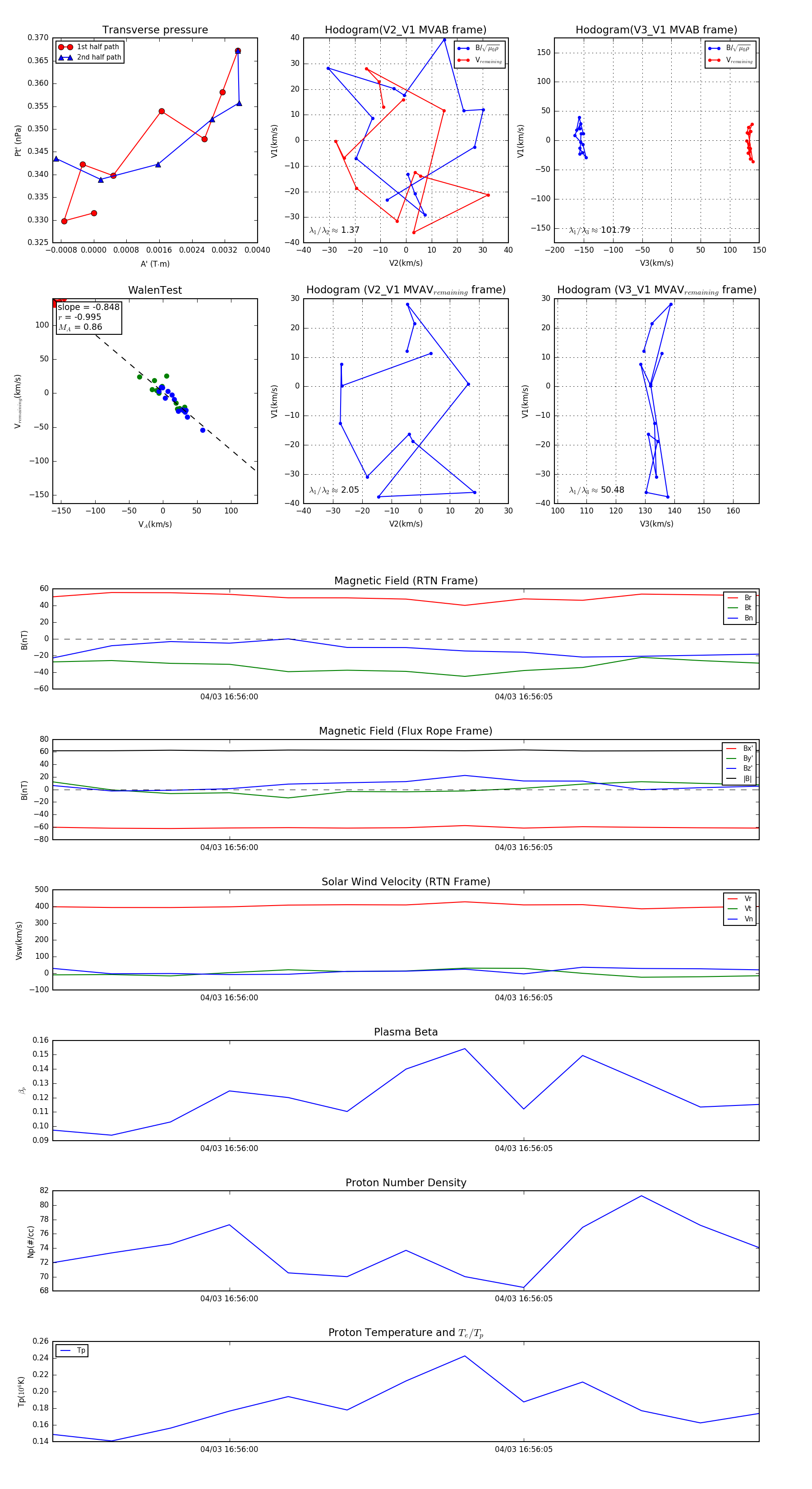
Flux Rope in 2024

Flux Rope Event 2024-04-03 16:55:57 ~ 2024-04-03 16:56:09 (13 seconds)


plot