HOME   LIST
‹–   –›

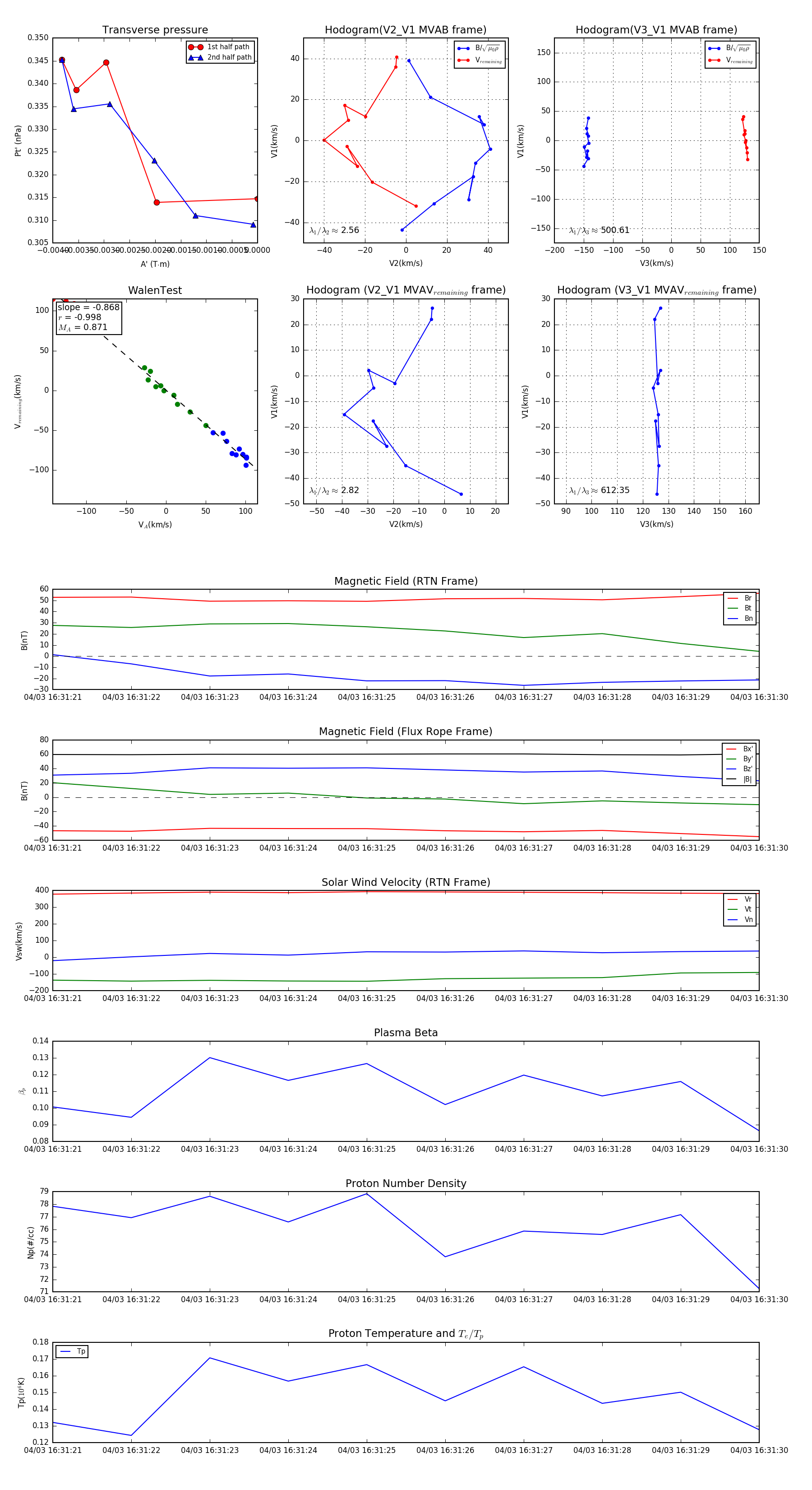
Flux Rope in 2024

Flux Rope Event 2024-04-03 16:31:21 ~ 2024-04-03 16:31:30 (10 seconds)


plot