HOME   LIST
‹–   –›

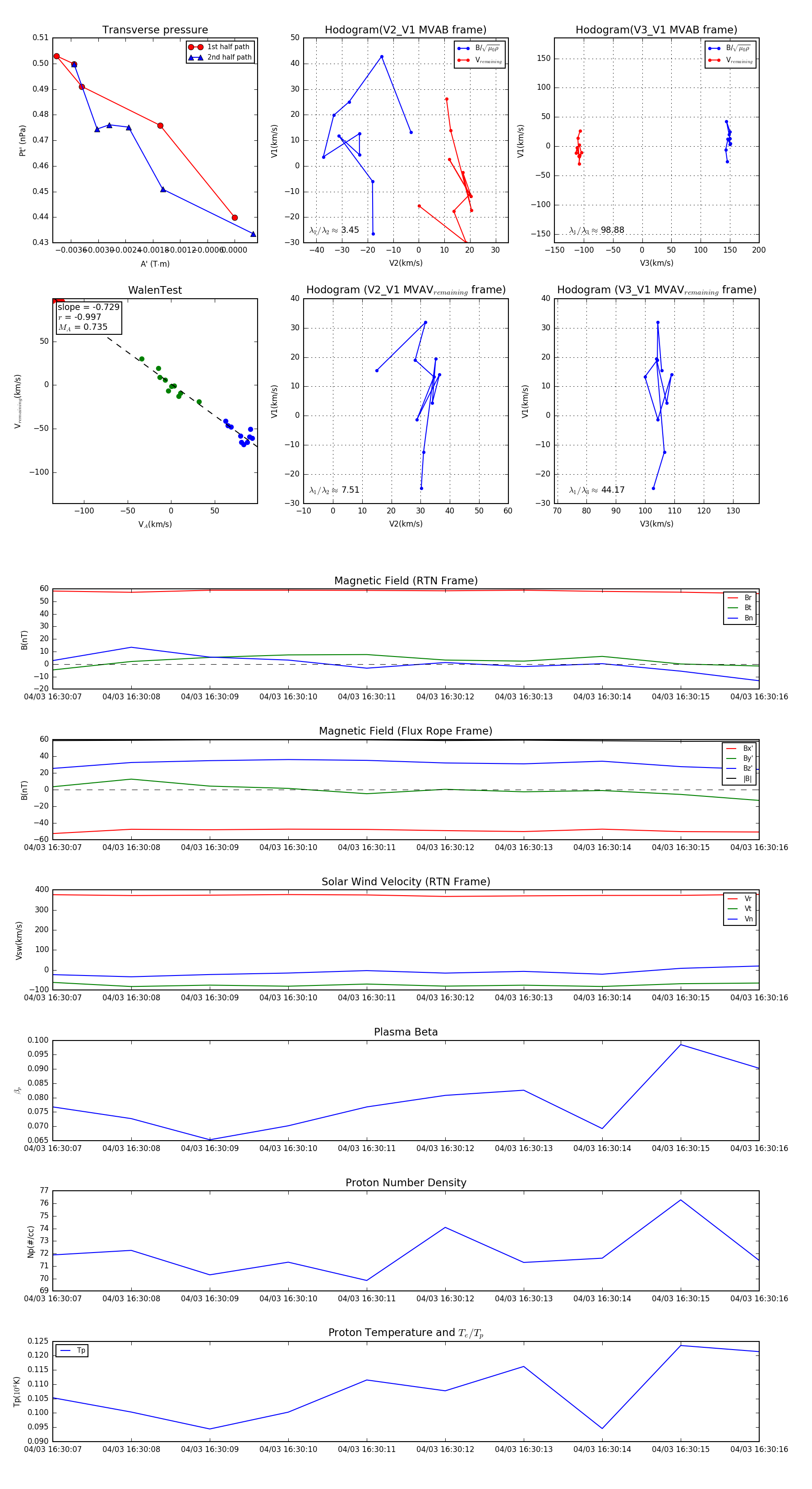
Flux Rope in 2024

Flux Rope Event 2024-04-03 16:30:07 ~ 2024-04-03 16:30:16 (10 seconds)


plot