HOME   LIST
‹–   –›

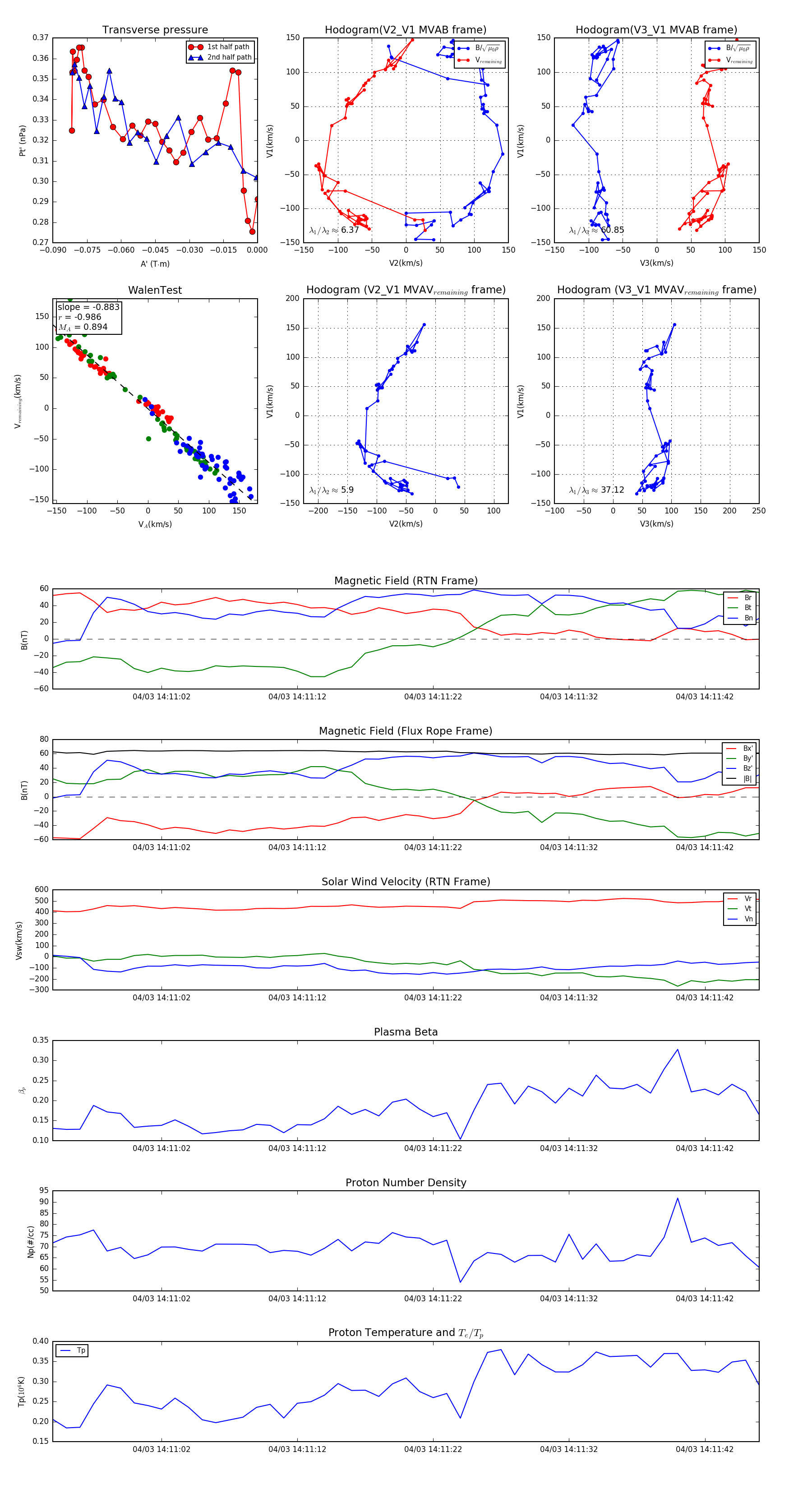
Flux Rope in 2024

Flux Rope Event 2024-04-03 14:10:54 ~ 2024-04-03 14:11:46 (53 seconds)


plot