HOME   LIST
‹–   –›

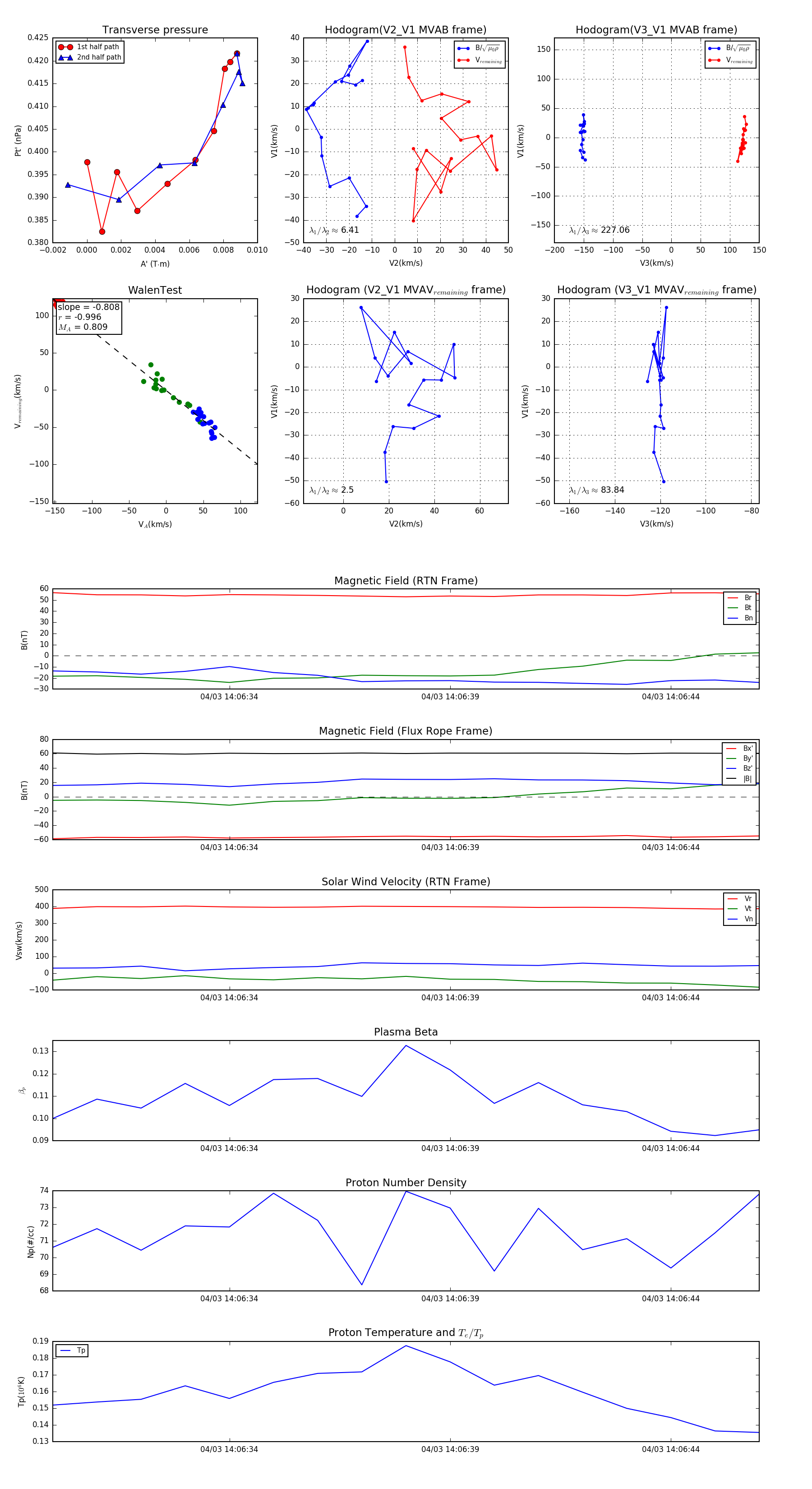
Flux Rope in 2024

Flux Rope Event 2024-04-03 14:06:30 ~ 2024-04-03 14:06:46 (17 seconds)


plot