HOME   LIST
‹–   –›

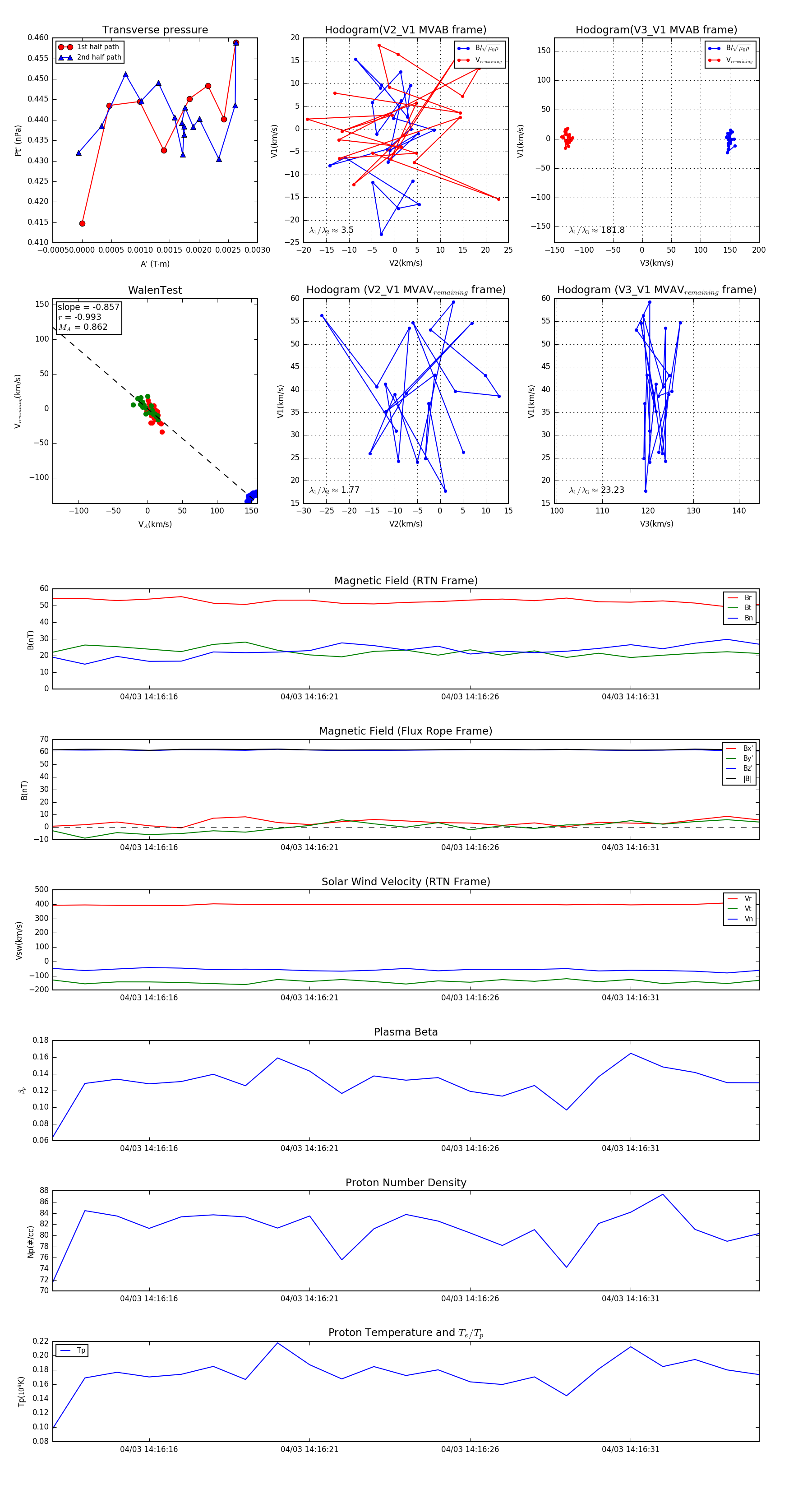
Flux Rope in 2024

Flux Rope Event 2024-04-03 14:16:13 ~ 2024-04-03 14:16:35 (23 seconds)


plot