HOME   LIST
‹–   –›

Flux Rope in 2024

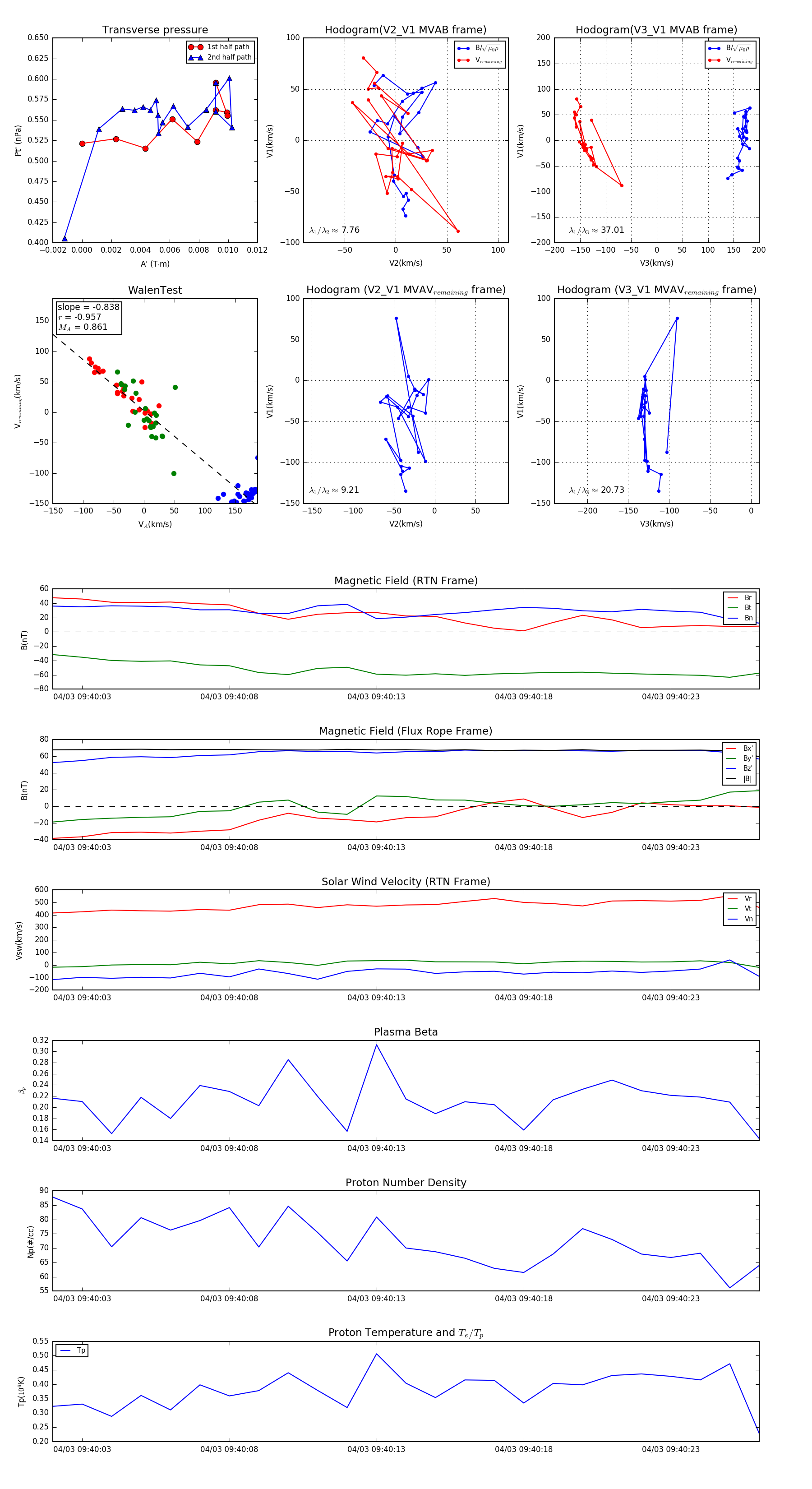
Flux Rope Event 2024-04-03 09:40:02 ~ 2024-04-03 09:40:26 (25 seconds)


plot