HOME   LIST
‹–   –›

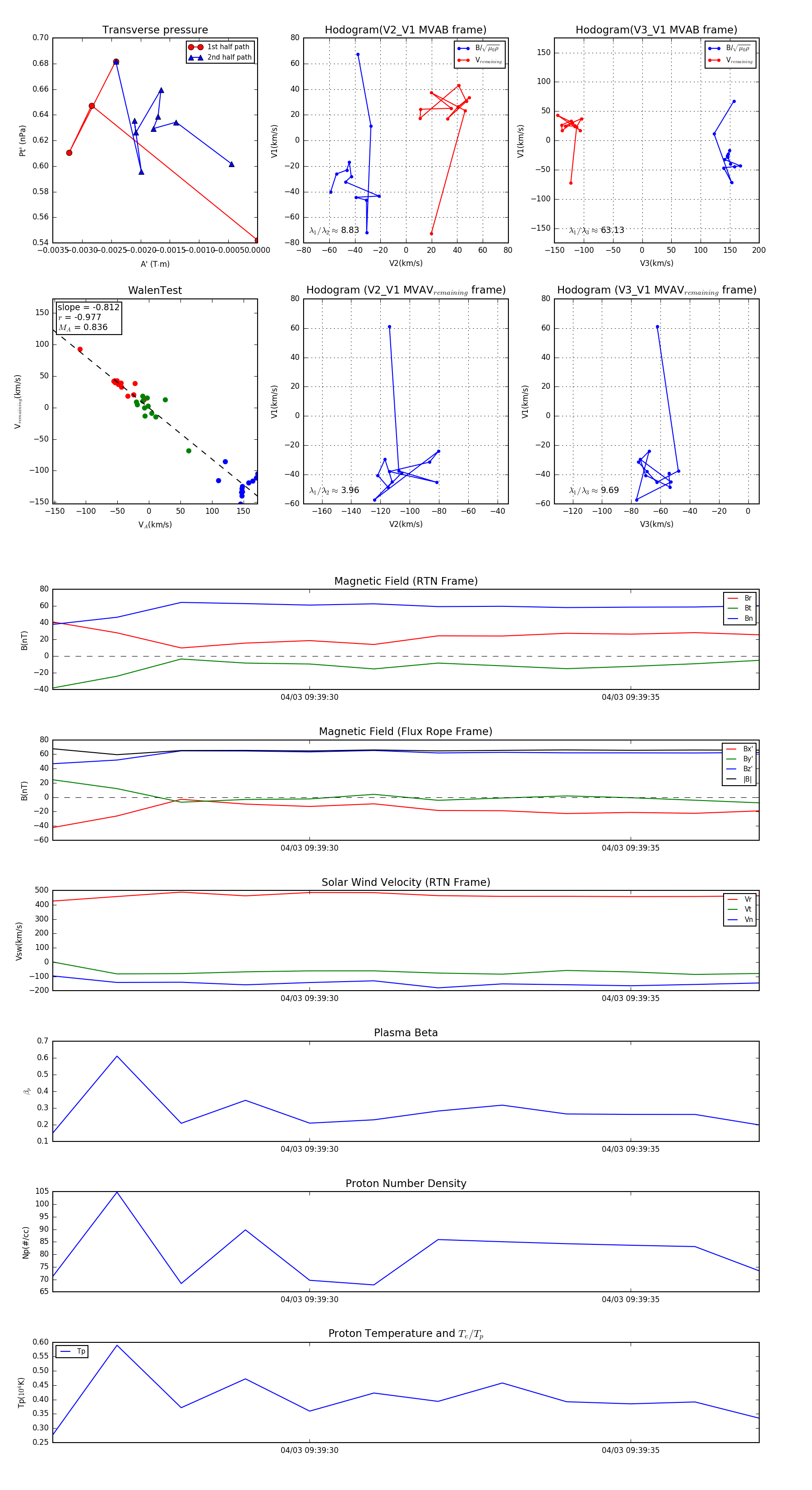
Flux Rope in 2024

Flux Rope Event 2024-04-03 09:39:26 ~ 2024-04-03 09:39:37 (12 seconds)


plot