HOME   LIST
‹–   –›

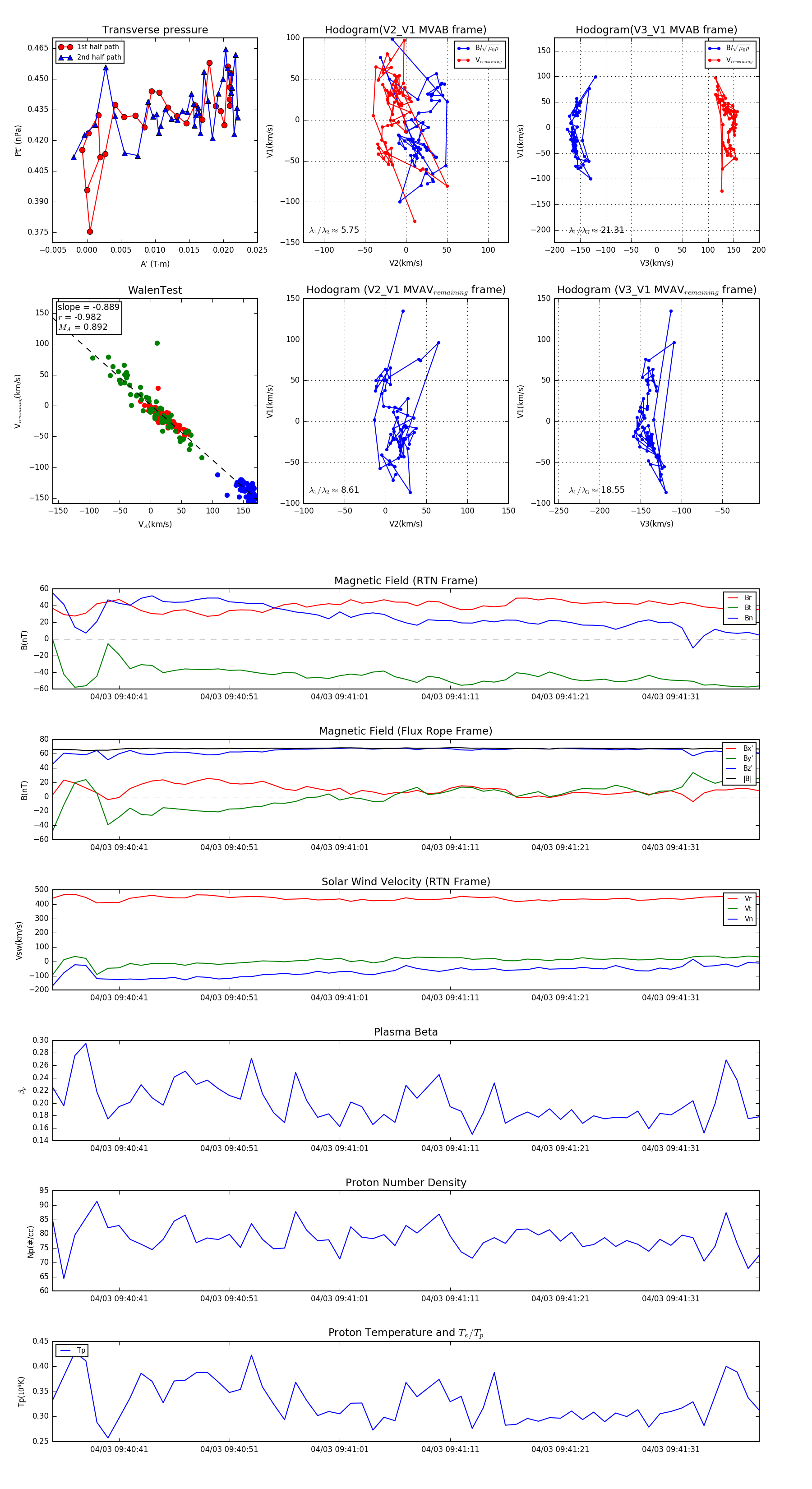
Flux Rope in 2024

Flux Rope Event 2024-04-03 09:40:35 ~ 2024-04-03 09:41:39 (65 seconds)


plot