HOME   LIST
‹–   –›

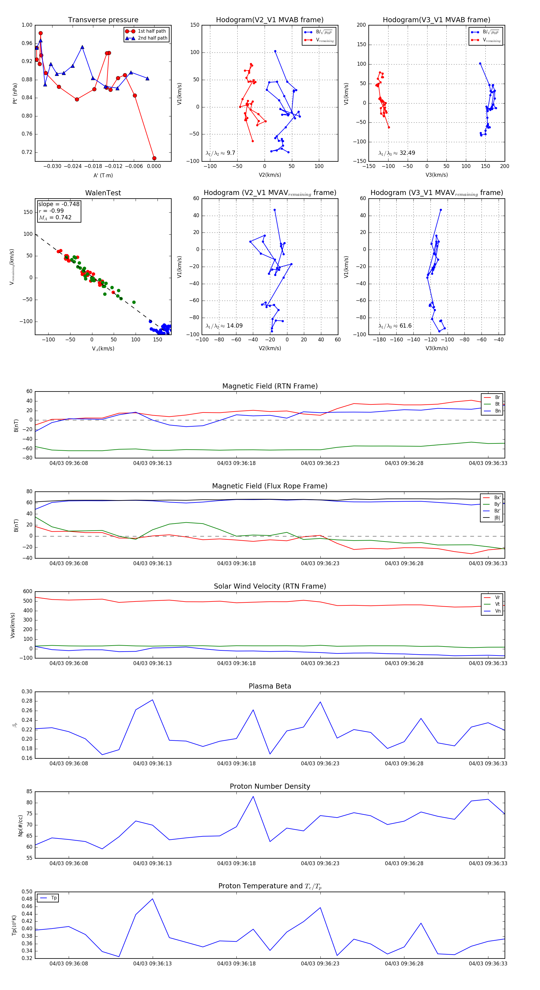
Flux Rope in 2024

Flux Rope Event 2024-04-03 09:36:06 ~ 2024-04-03 09:36:34 (29 seconds)


plot