HOME   LIST
‹–   –›

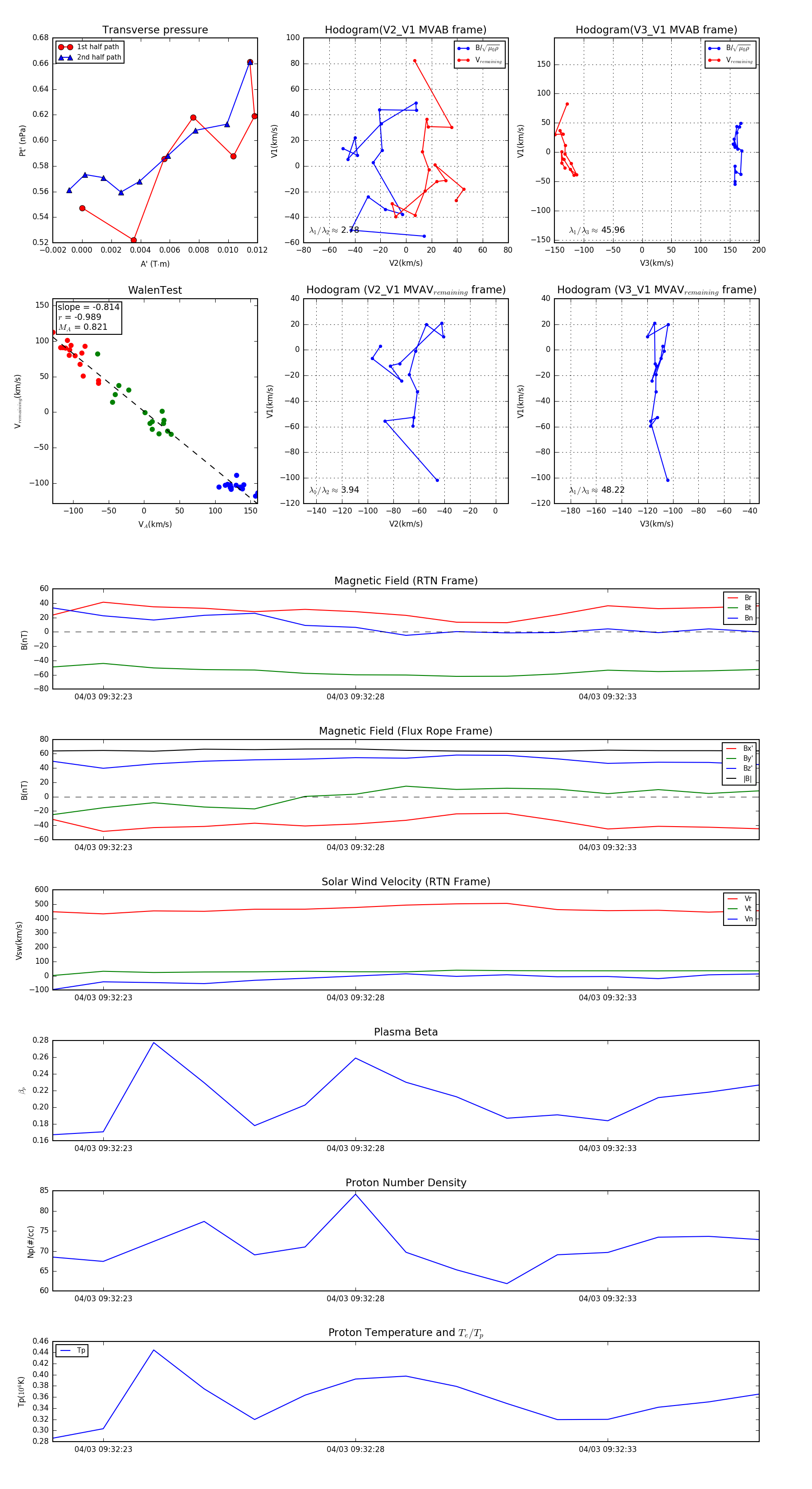
Flux Rope in 2024

Flux Rope Event 2024-04-03 09:32:22 ~ 2024-04-03 09:32:36 (15 seconds)


plot