HOME   LIST
‹–   –›

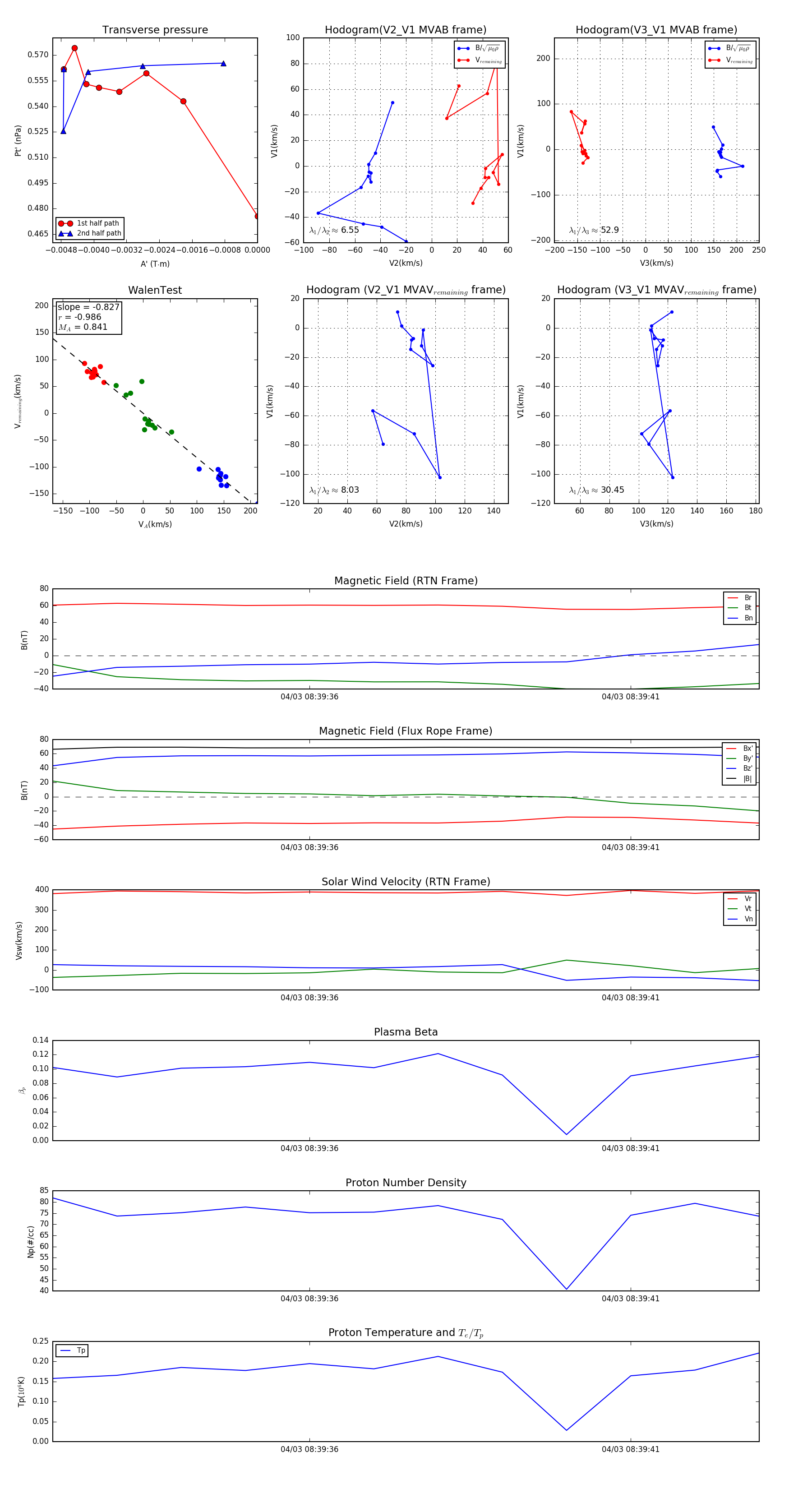
Flux Rope in 2024

Flux Rope Event 2024-04-03 08:39:32 ~ 2024-04-03 08:39:43 (12 seconds)


plot