HOME   LIST
‹–   –›

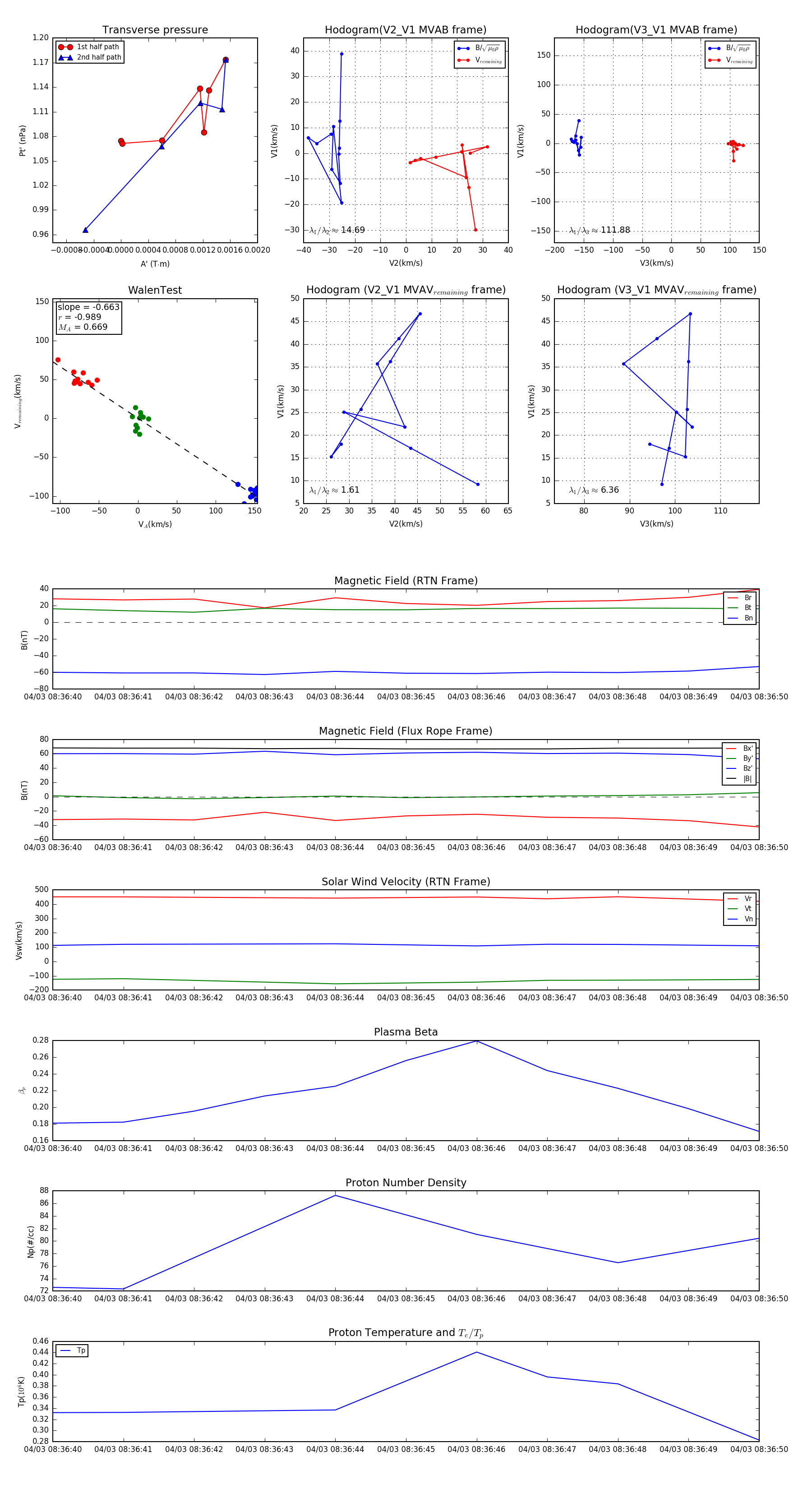
Flux Rope in 2024

Flux Rope Event 2024-04-03 08:36:40 ~ 2024-04-03 08:36:50 (11 seconds)


plot