HOME   LIST
‹–   –›

Flux Rope in 2024

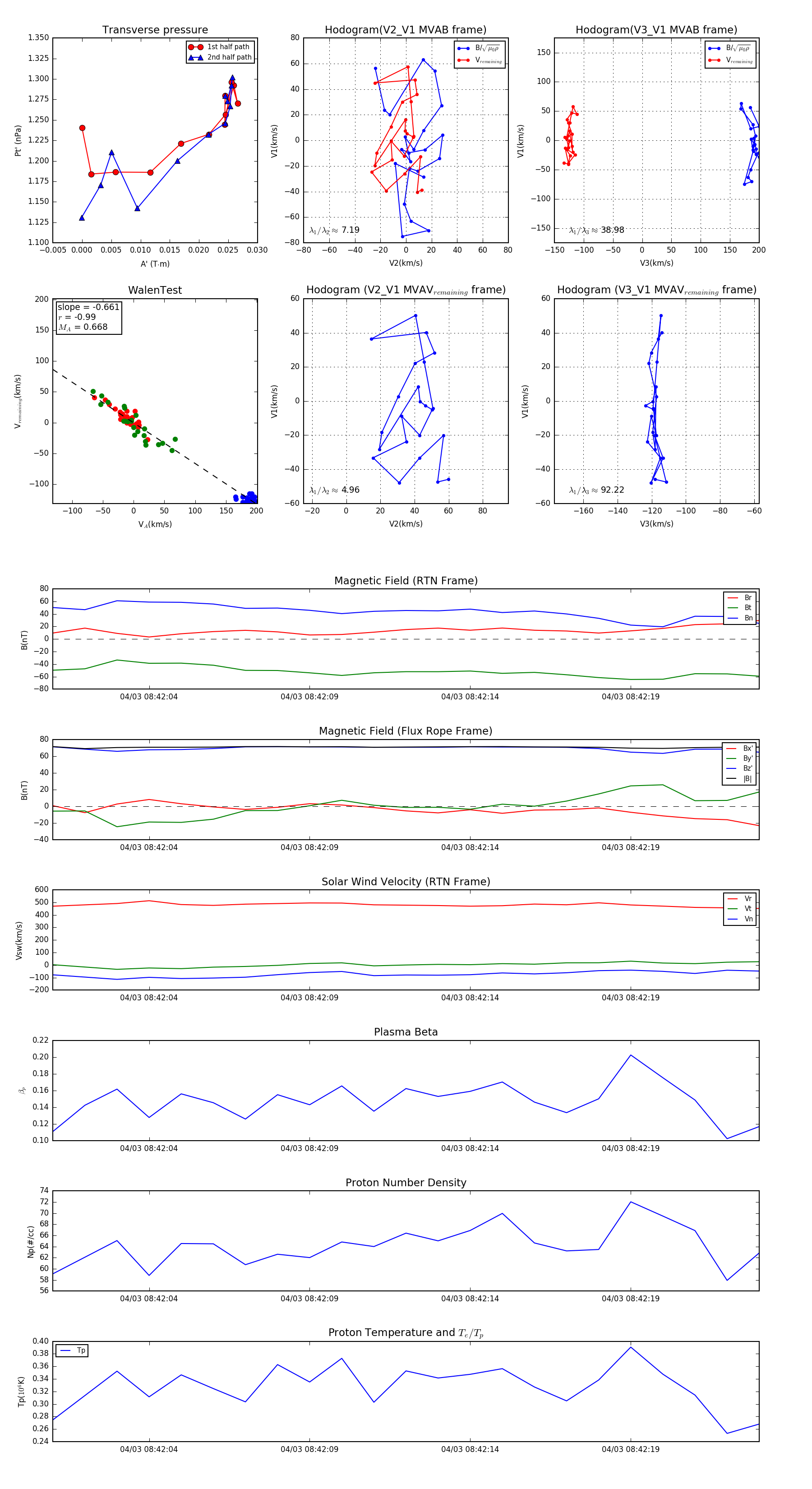
Flux Rope Event 2024-04-03 08:42:01 ~ 2024-04-03 08:42:23 (23 seconds)


plot