HOME   LIST
‹–   –›

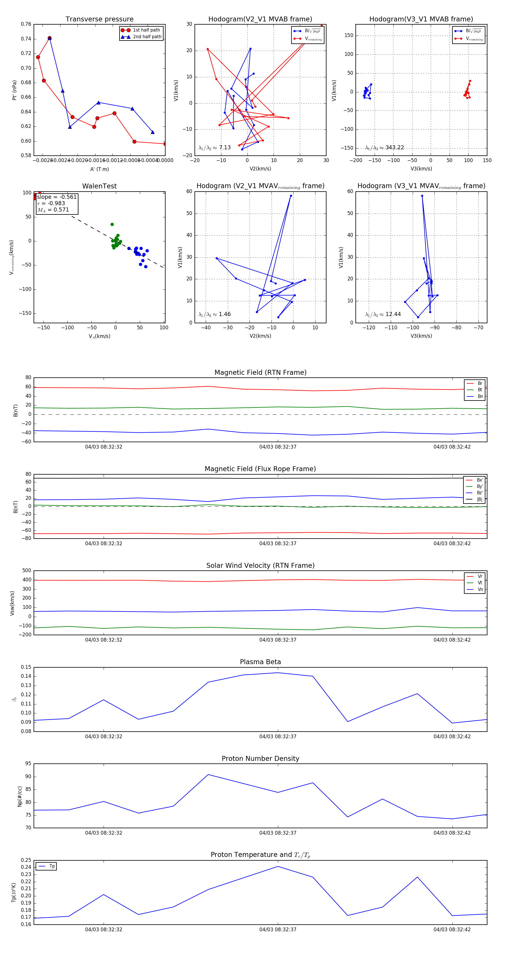
Flux Rope in 2024

Flux Rope Event 2024-04-03 08:32:30 ~ 2024-04-03 08:32:43 (14 seconds)


plot