HOME   LIST
‹–   –›

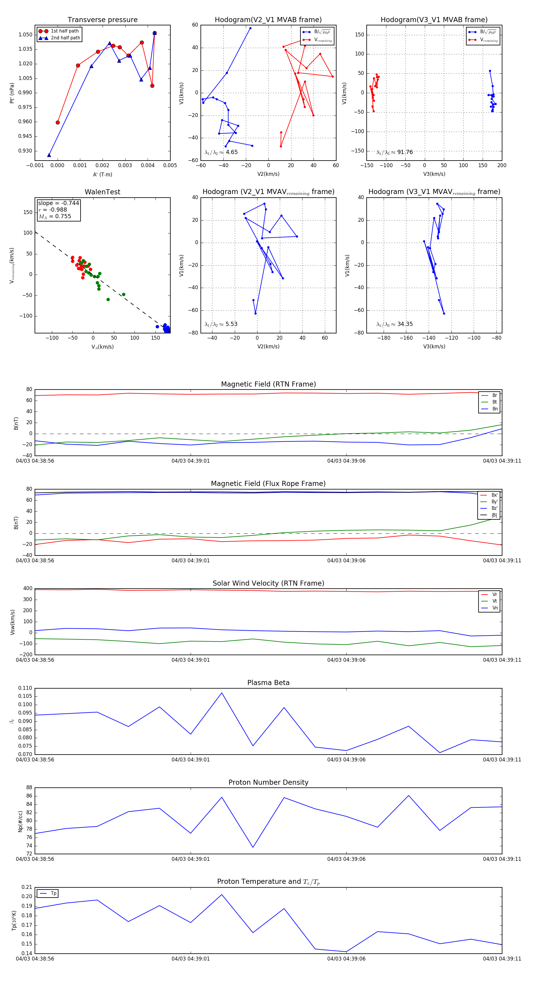
Flux Rope in 2024

Flux Rope Event 2024-04-03 04:38:56 ~ 2024-04-03 04:39:11 (16 seconds)


plot