HOME   LIST
‹–   –›

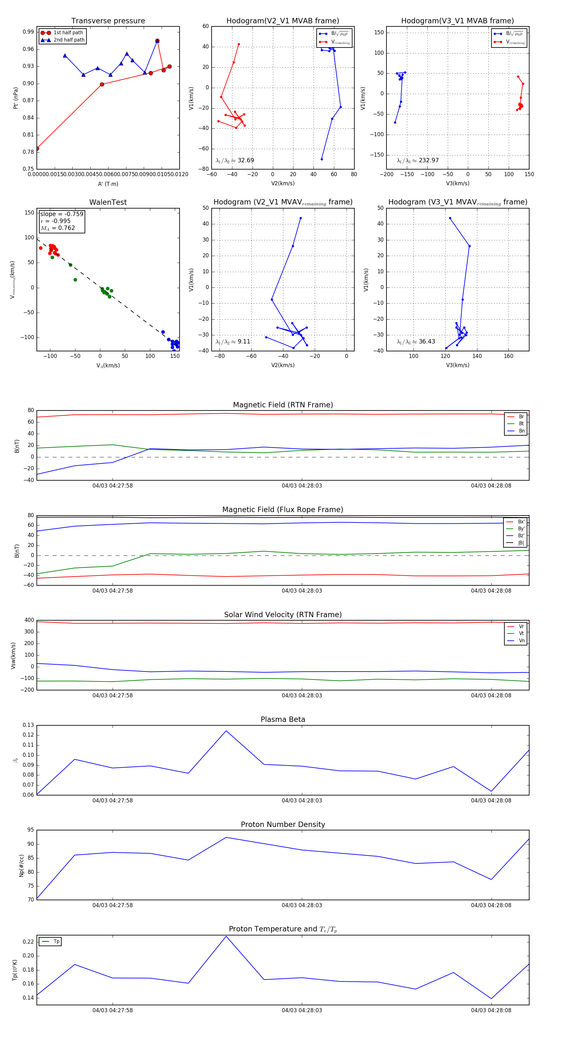
Flux Rope in 2024

Flux Rope Event 2024-04-03 04:27:56 ~ 2024-04-03 04:28:09 (14 seconds)


plot