HOME   LIST
‹–   –›

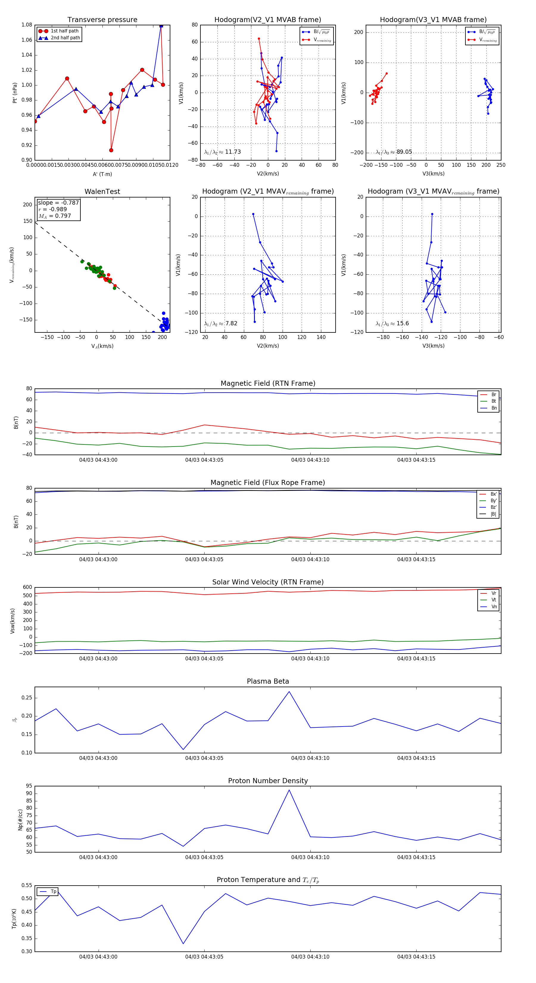
Flux Rope in 2024

Flux Rope Event 2024-04-03 04:42:57 ~ 2024-04-03 04:43:19 (23 seconds)


plot