HOME   LIST
‹–   –›

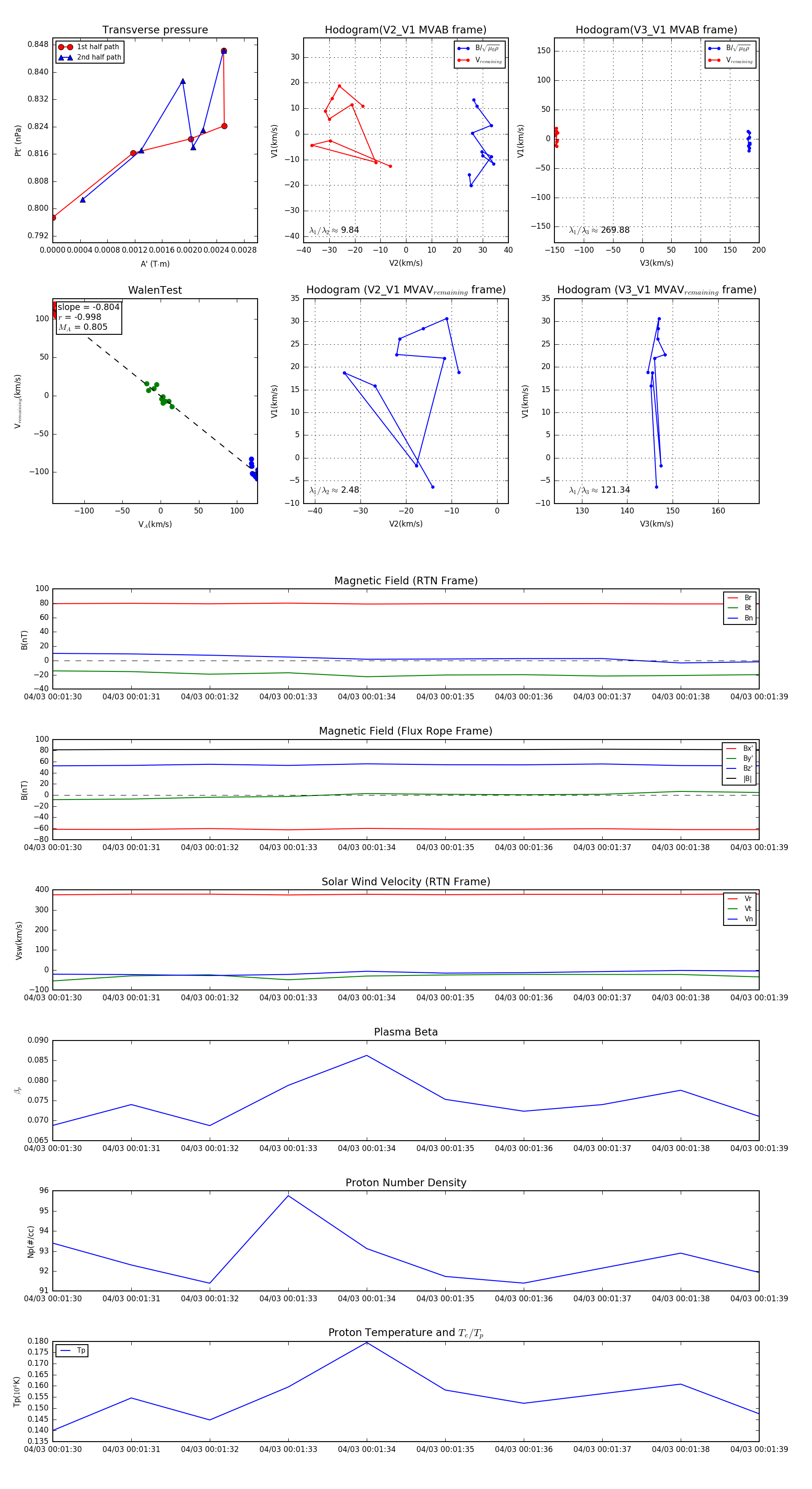
Flux Rope in 2024

Flux Rope Event 2024-04-03 00:01:30 ~ 2024-04-03 00:01:39 (10 seconds)


plot