HOME   LIST
‹–   –›

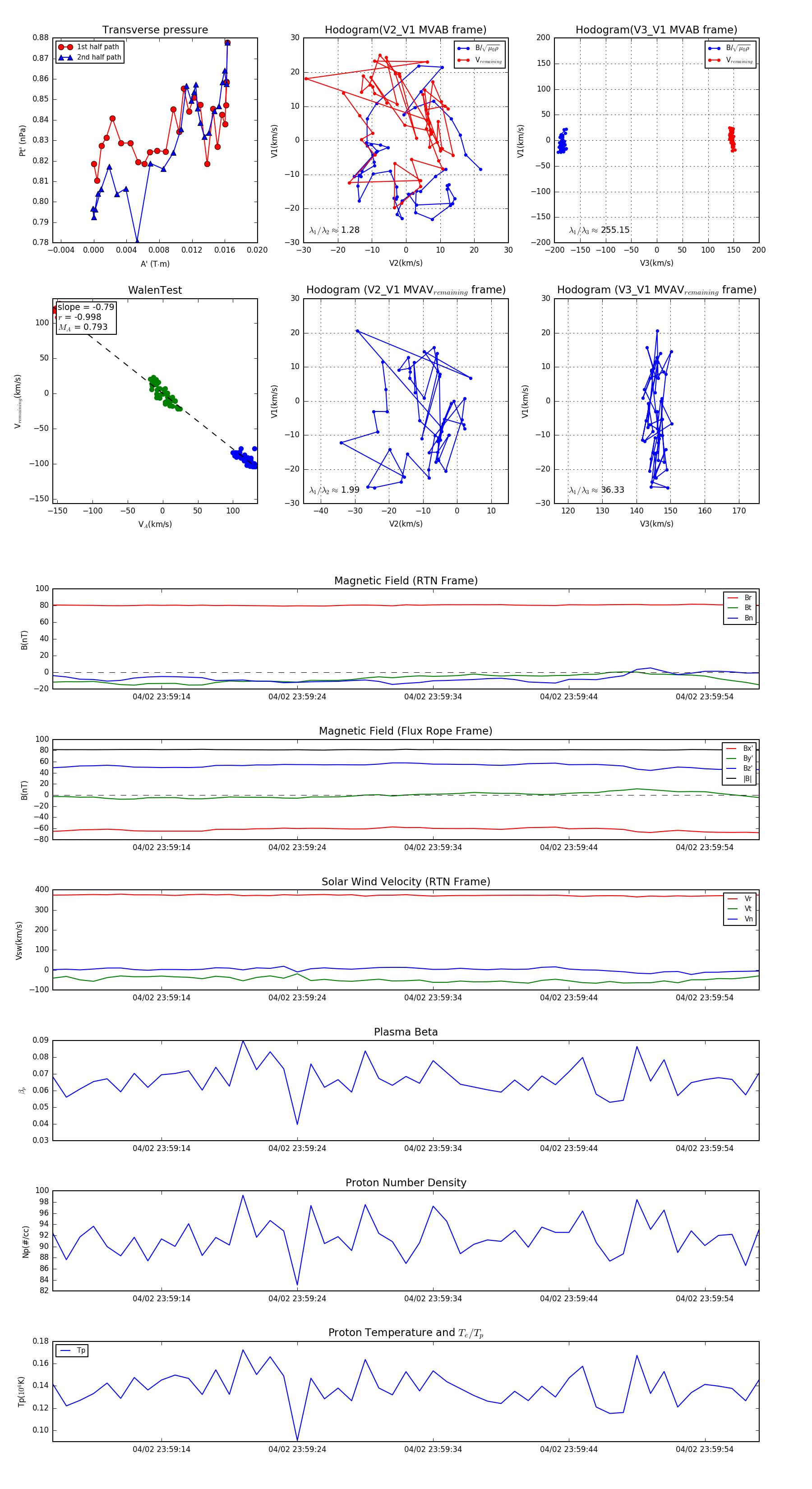
Flux Rope in 2024

Flux Rope Event 2024-04-02 23:59:06 ~ 2024-04-02 23:59:58 (53 seconds)


plot