HOME   LIST
‹–   –›

Flux Rope in 2024

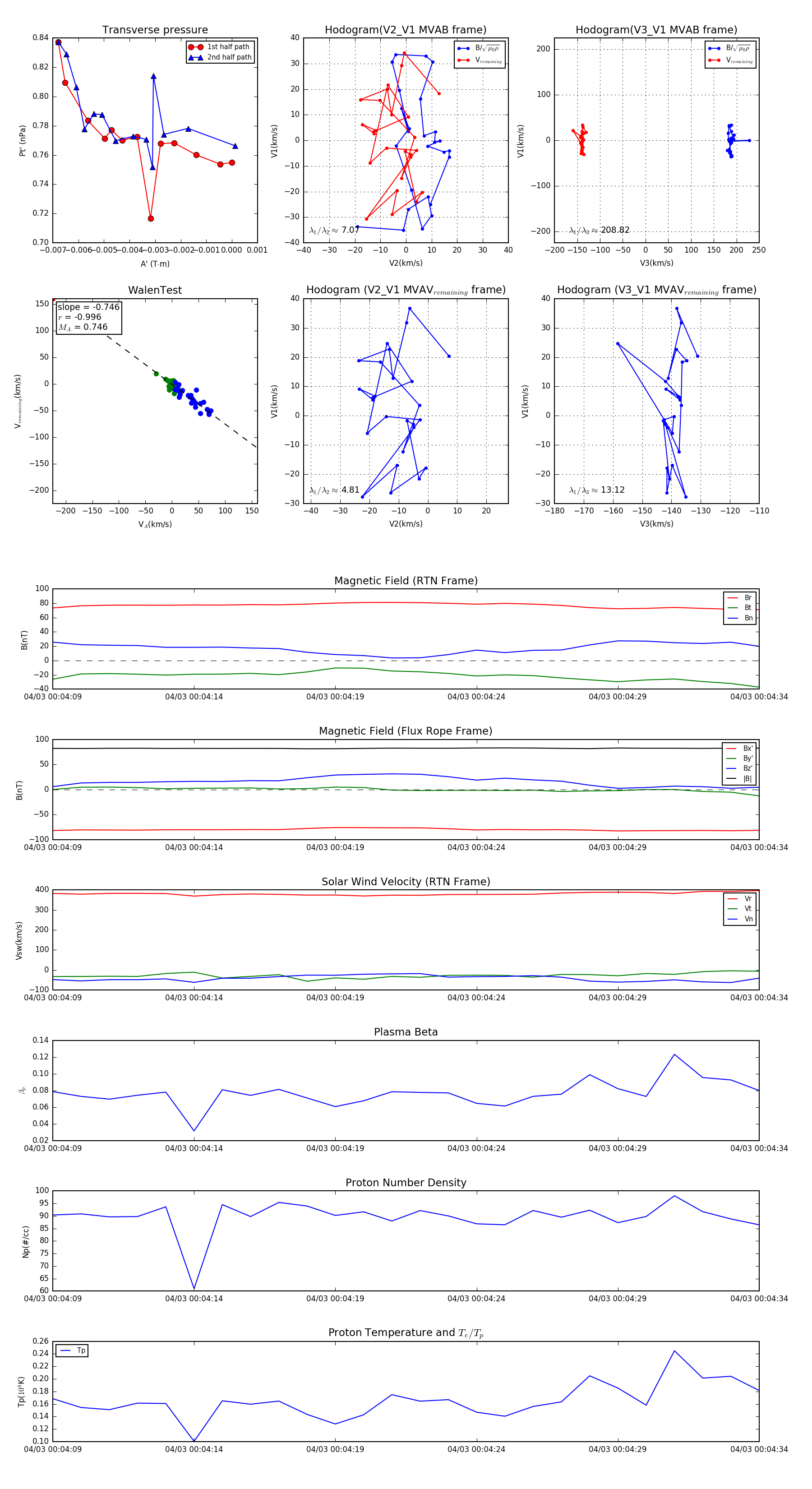
Flux Rope Event 2024-04-03 00:04:09 ~ 2024-04-03 00:04:34 (26 seconds)


plot