HOME   LIST
‹–   –›

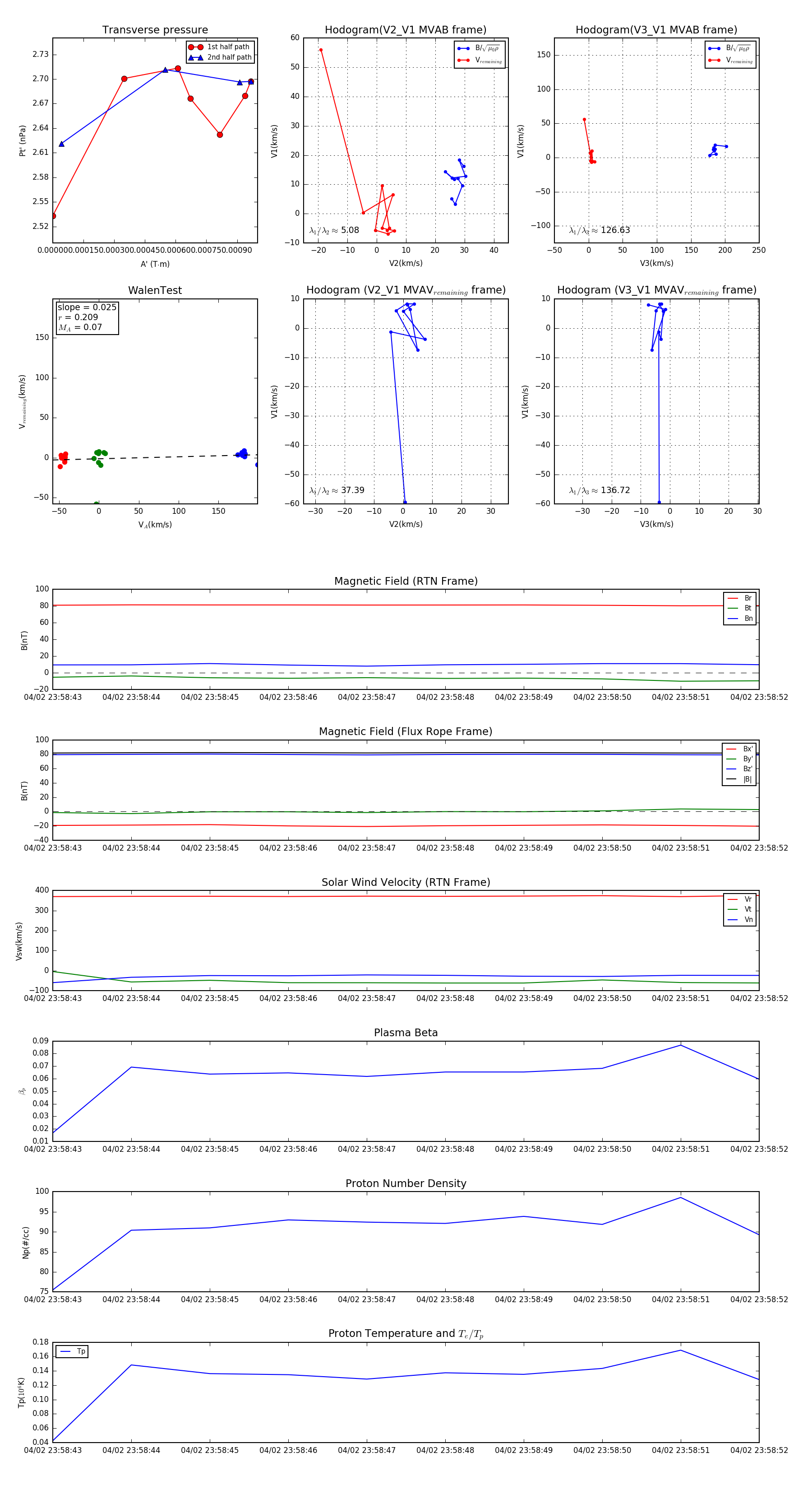
Flux Rope in 2024

Flux Rope Event 2024-04-02 23:58:43 ~ 2024-04-02 23:58:52 (10 seconds)


plot