HOME   LIST
‹–   –›

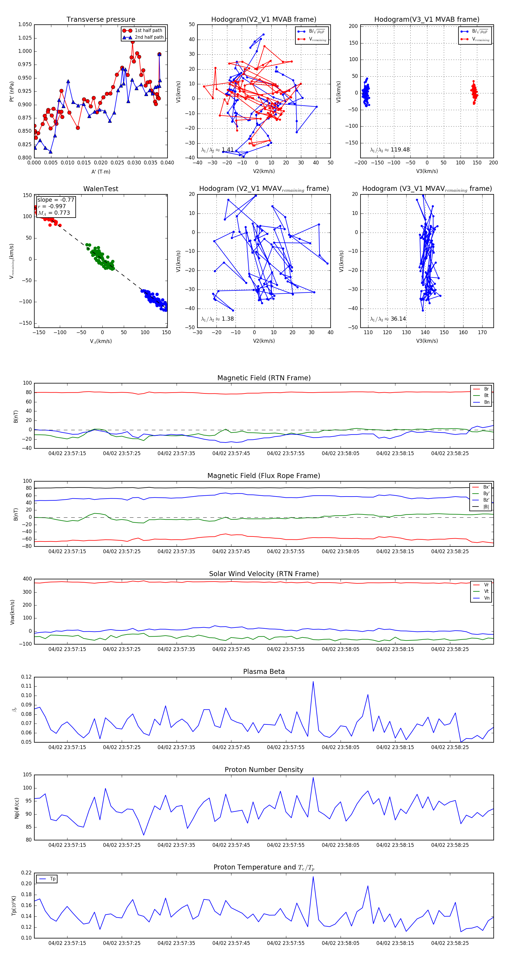
Flux Rope in 2024

Flux Rope Event 2024-04-02 23:57:09 ~ 2024-04-02 23:58:33 (85 seconds)


plot