HOME   LIST
‹–   –›

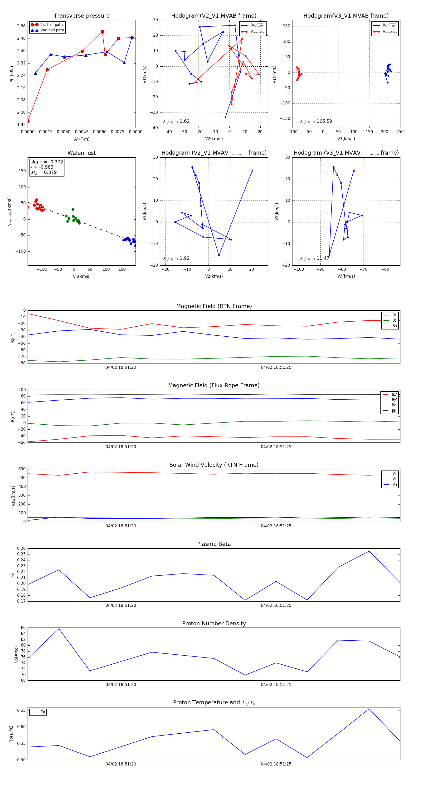
Flux Rope in 2024

Flux Rope Event 2024-04-02 18:51:17 ~ 2024-04-02 18:51:29 (13 seconds)


plot